社会观察
-
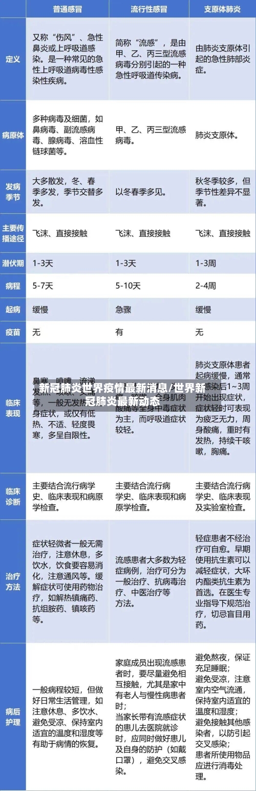
新冠肺炎世界疫情最新消息/世界新冠肺炎最新动态
全球至少30国进入紧急状态,首都机场入境人员挤爆航站楼截至3月17日,全球至少30个国家因新冠肺炎疫情进入紧急状态,各国通过交通管制、隔离措施等手段加强防控,中国首都机场等入境口岸采取严格分流与隔离政策。全球至少30国宣布进入紧急状态,这...
-
变速箱油保质期多久(变速箱油有质保吗)
变速箱油6年不换要紧吗一般来说,变速箱油6年没换不太好。变速箱油长时间不换,其性能会下降。它的润滑作用会减弱,导致变速箱内部零部件之间的摩擦增大,加速零部件的磨损。比如齿轮等部件,磨损加剧可能会出现运转不畅、噪音增大等问题。其清洁能力...
-
广州新增23例本土确诊病例(广州新增确诊20例)
31省新增本土确诊23例,具体情况如何?新增确诊病例23例,新增重症病例2例,新增疑似病例73例。当日发热门诊诊疗人数2316人。月19日0—24时,全国新增确诊病例27例,其中本土病例23例(北京22例,河北1例),境外输入病例4例(广...
-
【大众朗逸全国车价多少,大众朗逸市场价多少】
10.65w买大众朗逸满逸星空版贵了吗〖壹〗、万买大众朗逸星空满逸版贵了吗?费用合理性分析根据2026款朗逸300TSIDSG星空满逸版公开报价,乌鲁木齐地区最低借鉴价为89万(优惠后),全款购车预估费用约11万。但需注意,不同城市、...
-
【专家:取消48小时核酸非躺平,不提供48小时核酸检测】
取消“星号”不是“躺平”信〖壹〗、取消“星号”并非“躺平”信号,而是为了实现更科学精准高效的疫情防控。具体原因如下:基于科学研判与疫情现状全球疫情形势严峻:世界卫生组织称过去一周全球新冠病例增加18%,达到自4月份以来的比较高水平,主要因...
-
协会是营利还是非营利组织(协会的盈利归谁所有)
行业协会属于社会团体还是民办非企业单位行业协会属于社会团体。行业协会是指介于政府、企业之间,商品生产者与经营者之间,并为其服务、询问、沟通、监督、公正、自律、协调的社会中介组织。行业协会是一种民间性组织,它不属于政府的管理机构系列,而是政...
-
31省新增本土确诊26例涉及7省市/31省新增确诊16例 其中本土确诊2例
北京4月26日新增31例本土确诊病例和3例本土无症状感染者〖壹〗、月26日0时至24时,北京新增31例本土确诊病例和3例本土无症状感染者,无新增疑似病例及境外输入病例,治愈出院3例。具体分析如下:新增本土病例详情确诊病例:新增31例本土...
-
2天增305例确诊:西安疫情何以至此(西安疫情怎么回事)
关联5省8市已感染近百人,南京疫情何以至此?从近来最新的数据了解到,南京这轮疫情已经波及到五省八市,并且有两名轻症患者变成重症,几个地区被划为高风险地区,为避免疫情进一步扩大,排查工作已经立即开展,很多居民的健康码也已经变黄,部分人员需要...
-
吉利有哪些车型/吉利有哪些车型品牌
吉利有哪些车型〖壹〗、帝豪系列:包含新帝豪(燃油版,油耗低)、帝豪LHiP(插混)、帝豪新能源(纯电)。缤系列:有缤瑞(运动轿车)、缤越(小型SUV,油耗经济)。博系列:包括博越L(智能紧凑型SUV)、博越COOL(年轻化设计)。〖贰〗...
-
【恒华样板房,恒华时尚】
广东恒华保险代理有限公司电话是多少?广东恒华保险代理有限公司联系方式:公司电话020-84888776,公司邮箱chuna@gzhenghua.com,该公司在爱企查共有8条联系方式,其中有电话号码3条。公司介绍:广东恒华保险代理有限公司...