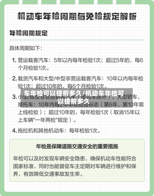
车年检可以提前多久/机动车年检可以提前多久

汽车年检多久可以提前?

〖壹〗 、汽车年检比较多可以提前三个月进行 ,但不同信息源存在差异,具体说明如下:提前三个月的依据:根据一般规定,机动车所有人可以在机动车检验有效期满前三个月内向登记地车辆管理所申请检验合格标志 ,即年检可以提前三个月进行 。

车年检可以提前多久/机动车年检可以提前多久-第1张图片

〖贰〗、汽车年检可以提前3个月(含当月)办理 ,例如2025年12月到期的车辆,可在2025年10月1日至12月31日期间完成年检。提前年检的时间范围根据《机动车登记规定》,机动车所有人可以在检验有效期满前3个月内向登记地车辆管理所申请检验合格标志。

车年检可以提前多久/机动车年检可以提前多久-第2张图片

〖叁〗、汽车年检可以提前3个月(90天)检车 。具体时间以车辆年检有效期截止月份为准 。比如 ,若车辆年检有效期截止到8月,车主可在5月 、6月 、7月任意时间办理检车手续。按自然月推算即可,无需精确到天数 ,像8月到期的情况,5月1日就能开始申请。

车年检可以提前多久/机动车年检可以提前多久-第3张图片

〖肆〗、汽车检车可以提前3个月办理,且包含年检到期当月 。以下是关于汽车检车提前时间的详细科普:提前时间的计算规则汽车年检的提前时间以行驶证标注的“年检到期日 ”为基准 ,向前推算3个月(含到期当月)。

车辆年检时间规定,可以提前多久年检?

汽车年审是车辆管理的重要环节,根据车管所规定,车主可在年审到期前90天内(含3个月)前往当地车检所进行车辆检验。那么 ,汽车年审究竟可以提前多久进行呢?让我们一同探讨汽车年检的时间规定 。

车辆可以提前三个月进行年检。以下是关于车辆年检时间规定的详细解车辆年检时间规定9座以下非营运小微型客车(面包车除外):6年以内每2年检验1次(免上线检验);超过6年不满10年的,每2年检验1次;超过10年不满15年的,每年检验1次;超过15年的 ,每6个月检验1次。

汽车检车可以提前3个月办理 ,且包含年检到期当月 。以下是关于汽车检车提前时间的详细科普:提前时间的计算规则汽车年检的提前时间以行驶证标注的“年检到期日”为基准,向前推算3个月(含到期当月)。

可提前三个月:为了方便车主,车辆年检可以提前进行 ,但提前的时间范围有限制,即比较多可以提前三个月。车主可以根据自己的时间安排,在这三个月内的任意时间点进行年检 ,以确保车辆始终保持在合法合规的状态 。总结:车主应严格遵守车辆年检的规定,不可推迟年检时间,以免受到不必要的处罚。

三个月。汽车年检按照车管所规定 ,你可以在年审到期日期之前90天(包含当月3个月)内到到当地车检所进行车辆年审 。需要注意的是,车辆年审是只看月不看天的 。

小车提前多久可以年检

小车年审(机动车年检)可提前三个月办理,具体需结合车辆类型和使用性质确定 ,以下是详细说明:年审提前期限的核心规定 统一提前时限:根据最新交通法规,所有机动车(含小车)均可在检验有效期满前3个月内申请年检,例如行驶证标注有效期为2025年12月 ,则可在10月1日至12月31日期间办理。

汽车年检比较多可以提前三个月进行 ,但不同信息源存在差异,具体说明如下:提前三个月的依据:根据一般规定,机动车所有人可以在机动车检验有效期满前三个月内向登记地车辆管理所申请检验合格标志 ,即年检可以提前三个月进行。

家用轿车验车可以提前三个月办理,包含年检到期当月 。以下是具体说明: 提前验车的时间范围根据相关规定,家用轿车年检允许在到期前三个月内办理 ,且包含年检到期当月。例如,若行驶证标注的年检到期日为2025年10月15日,则车主可在2025年7月1日至10月31日期间完成验车。

车年审可以提前5个月吗?

〖壹〗、汽车年检可以提前3个月 。在截至日期3个月内都可接受检测申请年审。年检时 ,比较好提前两个月或1个多月进行,避免临近到期才想起受检。例如车辆年检在7月份到期,其最后一天是7月31日 ,最早可在5月1日起开始检测,但如果4月30日去,即便能检车 ,也无法最终盖章完成年检流程 。

〖贰〗 、根据《机动车登记规定》第四十条规定 ,机动车所有人可在机动车检验有效期满前三个月内向登记地车辆管理所申请检验合格标志。以6月参加年审的车辆为例,可在6月中的任意时间参加年检。从上述规定可见,汽车年审时间是根据车辆类型和车龄来确定的 。

〖叁〗、小车年检可以提前三个月进行 ,即有效期满前九十天内皆可。具体来说:提前时间:若车辆6月需年检,车主可以在4月、5月 、6月这三个月内的任意时间前往进行年检。年检重要性:年检是所有拥有正式车牌与行驶证的车辆必须执行的检查,以确保车辆的安全性和合规性 。

〖肆〗、车辆年审可以提前九十天 。车辆除了可以按时进行年审以外 ,也可以提前进行年检。汽车年检的时间一般是依据月份来计算的,不是根据具体的时间日期的来进行计算的。如果年检期限前三个月有时间的话,车主可以提前进行汽车年检 。这样可以避免因临时有事无法办理年检业务 ,导致年检逾期。如果汽车年检逾期还继续上。

〖伍〗、汽车年审可以提前,且比较多可提前三个月(约90天)进行,但不同规定或表述下存在60天的说法 ,实际应用中应以登记地车辆管理所的具体要求为准,通常提前三个月是更普遍接受的时间范围 。

〖陆〗 、汽车年检可以提前3个月进行。具体来说:时间范围:汽车年审允许在到期前的前60天(即约3个月)进行年检。例如,如果车辆原本应于6月接受年审 ,那么4月、5月和6月初都是适宜的时间点 。预约要求:车辆应在检验期限到期前3个月进行预约 ,且预约时间需在申请日期之后的一周内有效。

小车年检可以提前几个月年检?

汽车年检可以提前3个月(含当月)办理,例如2025年12月到期的车辆,可在2025年10月1日至12月31日期间完成年检。提前年检的时间范围根据《机动车登记规定》 ,机动车所有人可以在检验有效期满前3个月内向登记地车辆管理所申请检验合格标志 。

汽车年检可以提前3个月。在截至日期3个月内都可接受检测申请年审。年检时,比较好提前两个月或1个多月进行,避免临近到期才想起受检 。例如车辆年检在7月份到期 ,其最后一天是7月31日,最早可在5月1日起开始检测,但如果4月30日去 ,即便能检车,也无法最终盖章完成年检流程 。

统一提前期限所有机动车(包括免检车和需上线检测的车辆)均可在检验有效期满前3个月内申请年检。例如,若车辆检验有效期至2025年12月 ,则从10月1日至12月31日期间均可办理。具体执行规则 起始时间:以检验有效期所在月份为基准,提前3个月的第1日起即可办理(如12月到期,最早10月1日可检测) 。

提前多久可以审车年检

车辆年检可以提前3个月(90天)办理。具体计算方式以上牌所在月的最后一天为起点往前推算。例如 ,若车辆年检到期月份为7月 ,可从7月31日向前推90天,即5月1日至7月31日期间办理 。需注意,系统严格按此时间范围审核 ,提前超出90天的申请将无法通过。

可以提前90天(3个月)审车年检。具体规定如下:时间计算方式:以上牌所在月的最后一天为起点,向前推90天 。例如车辆年检到期月份为7月,可从7月31日往前推算90天 ,即5月1日至7月31日期间办理,系统仅允许在此时间段内完成年检流程。

审车可以提前3个月检车,包含年检到期当月。车辆年检提前办理能让车主有更充裕的时间处理可能出现的问题 ,确保车辆顺利通过年检 。例如,若车辆年检到期月份为7月,最早可在5月1日起办理年检。

相关推荐

  • 【火影忍者官方中文网,火影忍者官方网站下载】

    【火影忍者官方中文网,火影忍者官方网站下载】

    有没有专门火影忍者图片的网站随便什么都行只要火影〖壹〗、(火影忍者中文网)。《火影忍者》是日本漫画家岸本齐史的代表作,作品于1999年开始在《周刊少年JUMP》上连载,于2014年11月10日发售的JUMP第50号完结。后日谈性质的外传漫画《火影忍者外传:第七代火影与绯色花月》则于同杂志2015年第223合并号开始短期连载,至同年第32号完结。〖贰〗、火...

  • 家乡互动于4月16日斥资14.3万港元回购10.6万股

    家乡互动于4月16日斥资14.3万港元回购10.6万股

      家乡互动(03798)发布公告,于2026年4月16日,该公司斥资14.3万港元回购10.6万股股份,每股回购价1.33-1.35港元。...

    2026/04/17
  • 豆粕期权行情如何查看/豆粕期权到期日一般在什么时候

    豆粕期权行情如何查看/豆粕期权到期日一般在什么时候

    期权的费用怎么看?期权费用可以通过期货市场主流的软件进行查看。这些软件通常会在界面上提供期权的按钮或相关入口,用户可以通过点击这些按钮或搜索相关品种来查看期权的梯形报价图。期权梯形报价图的解读期权梯形报价图展示了不同执行费用(或称为行权费用、履约费用)下的期权合约的最新价、买价、卖价等信息。这些信息对于理解期权费用至关重要。波动率的定义与意义:波动率衡量...

  • 今日郑棉期费用(今日郑棉期货最新报价)

    今日郑棉期费用(今日郑棉期货最新报价)

    棉花今天上午期货费用是多少钱一吨当日开盘价为15260元/吨,比较高价与开盘价持平,最低价下探至15110元/吨。这一波动表明市场在当日交易中呈现先平开后小幅下行的态势,最低价与比较高价差距较小(仅150元/吨),显示市场多空力量相对均衡,但空方略占优势。截至2026年3月11日,国内棉花现货及期货费用如下:期货市场棉花2605合约费用为15295元/...

  • 【缧纹钢期货走势1910,镙纹钢期货2010】

    【缧纹钢期货走势1910,镙纹钢期货2010】

    螺纹1910是什么螺纹钢期货的交货日期是最后一个交易日之后的第五个工作日,这通常是在钢筋期货的交付月份中间。期货的最后一个交易日是合同交付月份的第15天(在法律假期推迟),最后一次交货日是最后一个交易日之后连续五个工作日。商品交易所规定每个商品期货的合同月份。根据商品,它通常由商品收获季节和运输期的习惯决定。在55°螺纹样板上的“19”代表的是,在一英寸(...

  • 【马棕榈油期货实时行情,下周,棕榈油费用预测】

    【马棕榈油期货实时行情,下周,棕榈油费用预测】

    利多来袭,豆棕油再创新高!〖壹〗、豆棕油费用再创新高主要受产地低库存、国内供应紧张及资金推涨情绪等因素影响,具体分析如下:MPOB报告超预期下调马棕库存,产地供应紧张支撑费用产量下降:MPOB报告显示,7月马来棕油产量153万吨,环比下降17%。〖贰〗、油脂油料市场整体呈现利多集中兑现后的高位震荡态势,豆油、棕榈油、菜油费用在冲高后因缺乏持续上涨动力进入回...

  • 葬礼揸fit人(葬礼揸fit人粤语完整版在线观看)

    葬礼揸fit人(葬礼揸fit人粤语完整版在线观看)

    葬礼揸fit人几分几秒有亮点?〖壹〗、黑帮葬礼上,光鲜亮丽的表面下隐藏着江湖的腥风血雨。第43分钟时,江湖猛人担杆因意外受伤而离世,他的社团红联社的揸fit人大丧,曾因争夺地位与担杆结下深仇,一直企图除掉他。〖贰〗、第43分钟。黑帮葬礼,表面风光,内里神秘,藏腥风,带血雨。〖叁〗、分钟。《葬礼上的角斗》又名葬礼揸FIT人。是2007年由钟继昌执导的动作犯罪...

    2026/04/17
  • 【美国钢铁期货走势,美股钢铁期货】

    【美国钢铁期货走势,美股钢铁期货】

    随着特朗普为第二任期做准备,美国钢铁股价是否有望进一步上涨?_百度知...〖壹〗、美国钢铁股价在特朗普为第二任期做准备背景下有望短期上涨,但长期走势受多重因素影响存在不确定性。〖贰〗、美国对钢铁加关税,钢铁股是否上涨取决于多种因素,不能一概而论。一方面,美国本土钢铁公司的股价可能会上涨。这是因为加征关税可能会提升美国本土钢铁的竞争力,推动本国钢铁生产。在特...

  • 伊朗议会议长:伊朗将以谨慎态度对待黎以停火

    伊朗议会议长:伊朗将以谨慎态度对待黎以停火

    当地时间16日,伊朗议会议长卡利巴夫在社交平台发文称,黎以达成停火是黎巴嫩真主党坚持抵抗、和抵抗阵线团结一致的结果。他强调,伊朗将以谨慎态度对待黎以停火,并表示,直到取得完全胜利,抵抗阵线都将始终保持团结。(总台记者李健南江浩宇)©2026中央广播电视总台版权所有。未经许可,请勿转载使用。...

    2026/04/17
  • 有色金属最新价钱/有色金属今日报价表

    有色金属最新价钱/有色金属今日报价表

    “假期+疫情”废铜铝上下两难!今日有色金属费用汇总〖壹〗、今日废铜铝费用大幅下挫,主要受全球经济疲软、供应预期改善及国内疫情影响,市场信心受挫导致费用承压下行。〖贰〗、今日有色金属费用整体呈现分化态势,废铜、铝费用弱势小跌,铅、锌费用普遍上涨,锡价显著回落。〖叁〗、下跌原因:油价走弱对金属市场形成压制,叠加国内疫情反复引发需求担忧,下游消费改善有限,难以支...

返回顶部