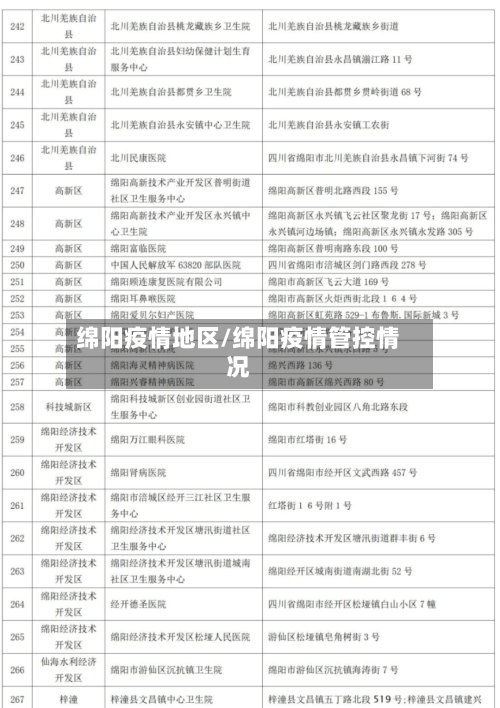
绵阳疫情地区/绵阳疫情管控情况

绵阳疫情在哪里

绵阳疫情在涪城区。从涪城区疫情防控指挥部获悉,该区于2022年9月29日凌晨发现新冠肺炎疫情风险人员 ,存在一定的社会面活动轨迹 。

绵阳疫情地区/绵阳疫情管控情况-第1张图片

绵阳疫情分布在游仙区和涪城区。截止2022年9月22日四川绵阳最新疫情消息通报,绵阳的游仙区和涪城区都仍然存在着新增新冠阳性病例现象,这俩个地区被列入中高风险区 ,而绵阳其他区域已经列入常态化管理。

绵阳疫情地区/绵阳疫情管控情况-第2张图片

明园小区 。绵阳,别称“中国科技城 ”,四川省地级市 ,位于四川盆地西北部,涪江中上游地带。通过查询疫情防控显示,该地确诊病例出现在明园小区 ,在核酸检测时被发现。四川 ,简称“川”或“蜀”,是中华人民共和国23个省之一,省会成都 。

四川艾滋比较多的地方

〖壹〗 、四川省艾滋病疫情较为严重的地区包括凉山彝族自治州、成都市、南充市 、绵阳市和宜宾市 ,甘孜、阿坝等少数民族聚居区报告病例数也相对较高。凉山彝族自治州是四川省艾滋病疫情最为严重的地区,报告病例数较高。其疫情严重的主要原因包括经济欠发达导致教育落后和医疗资源匮乏,这使得当地居民对艾滋病的认知和预防能力较弱 。

〖贰〗、四川省艾滋病感染人数比较多的地区是凉山彝族自治州 ,成都市 、南充市、绵阳市、宜宾市及甘孜 、阿坝等少数民族聚居区感染率也较高 。凉山彝族自治州:疫情最严重的核心区域凉山彝族自治州是四川省艾滋病疫情最集中的地区,其感染人数和疫情严重程度远超其他地区。

〖叁〗 、据可靠统计,昭觉县的艾滋病感染率高达80% ,这一数字令人震惊。昭觉县虽然只是一个县级行政区划,但其艾滋病感染人数却远超许多城市的市区范围,甚至在某些省份中也名列前茅 。具体来说 ,昭觉县的艾滋病感染人数占当地总人口的比例超过了80%,这意味着每10个人中就有8人可能携带艾滋病病毒。

〖肆〗、一。根据最新统计数据,四川省南充市的艾滋病病毒感染者数量在四川省内排名靠前 。四川省是我国艾滋病疫情较为严重的省份之一 ,南充市作为其中的一个重要城市 ,其艾滋病病毒感染者人数位居全省前列。

〖伍〗、第一。根据南充艾滋病统计数据显示,四川 、云南、广西和重庆是我国艾滋病人数比较多的省份,尤其是四川省南充的艾滋病人数达到了11万人 ,位列全国第一 。

绵阳现在是什么风险地区

〖壹〗、风险地区情况 截至4月12日24时,全省共有3个中风险地区,其余地区均为低风险地区。温馨提示 公众可通过关注“成都本地宝 ”公众号 ,回复关键词“四川疫情”获取本土病例通报 、活动轨迹、风险等级划分等最新进展。

〖贰〗、可以 。根据绵阳市防疫工作要求,截至到2022年8月10日经核实成都地区和绵阳地区都属于低风险地区,根据两地防疫政策显示:从成都车站到绵阳只需持有48小时核酸阴性证明即可。预防医学门诊部:(一)承担结核病 、性病、寄生虫病、地方病和慢性非传染性疾病等疾病的预防医学诊疗及询问服务。

〖叁〗 、没有 。绵阳 ,别称“中国科技城”,四川省地级市,位于四川盆地西北部 ,涪江中上游地带 。截止到2022年9月13日,绵阳地区没有低、中、高风险区域,都是常态化防控区。该地区已经连续六天无新增病例了。

〖肆〗 、可以 。绵阳是四川省地级市 ,崇州是四川省辖县级市 ,根据绵阳市防疫工作要求,截至到2022年10月11日经核实崇州地区和绵阳地区都属于低风险地区,根据两地防疫政策显示:从崇州到绵阳只需持有48小时核酸阴性证明即可通行 ,两地可以正常通行,出行时仍需根据防疫政策做好个人防护措施。

绵阳确诊病例分布在哪里

〖壹〗 、明园小区。绵阳,别称“中国科技城 ” ,四川省地级市,位于四川盆地西北部,涪江中上游地带 。通过查询疫情防控显示 ,该地确诊病例出现在明园小区,在核酸检测时被发现。四川,简称“川”或“蜀” ,是中华人民共和国23个省之一,省会成都。

〖贰〗、在涪城区 。根据2022年11月22日绵阳的最新通报可知,11月22日0-24时 ,绵阳市安州区新增无症状感染者1例 ,在黄土镇荣通干道84号。确诊病例新增一例在涪城区。安州始建于1600余年前的东晋永和三年,是清代著名学者李调元和现代著名作家沙汀的故里 。

〖叁〗、感染者情况:该无症状感染者居住在绵阳高新区永兴镇张家营村,系外市无症状感染者的密切接触者。2月24日纳入集中隔离管控 ,此前新冠病毒核酸检测结果均为阴性,2月27日新冠病毒核酸检测结果为阳性,经专家组会诊 ,诊断为新冠病毒无症状感染者,已转送至定点医院隔离治疗。

〖肆〗 、绵阳市2020年1月31日新增1例确诊病例,是江油人 。现在绵阳累计确诊12例 。患者陈某 ,女,37岁,1月23日从武/汉市回到江油市 ,1月28日出现咳嗽症状,1月30日到江油市某医院治疗,医院随即收治隔离。

〖伍〗、例新增本土无症状感染者均位于绵阳市 ,为省外重点地区来(返)绵人员。感染者在重点地区人员管控中发现 ,4月12日被诊断为无症状感染者 。其他疫情数据 境外输入病例:新增境外输入确诊病例1例(成都市,为既往通报的无症状感染者转确诊),新增境外输入无症状感染者18例(均在成都市)。

〖陆〗、月24日 ,全国本土新增确诊病例5例 、无症状感染者4例;辽宁沈阳市大东区珠林路50-15号楼、四川省绵阳市涪城区吴家镇惠科路1号厂区调整为中风险地区。

绵阳疫情最新消息在哪个区

〖壹〗、通过查询相关公开信息截止到2002年10月6日绵阳疫情最新消息,在租住涪城区 、常住涪城区 。10月3日24时,绵阳市新增4例确诊病例、6例无症状感染者 ,均已闭环转运至定点医疗机构进行隔离治疗。其中涪城区9例,均在集中隔离管控人员中发现,江油市1例 ,系全员核酸检测中发现。新增无症状感染者1系此前通报确诊病例的密切接触者,租住涪城区东岳社区二组 。9月29日,纳入集中隔离管控。

〖贰〗、绵阳疫情分布在游仙区和涪城区。截止2022年9月22日四川绵阳最新疫情消息通报 ,绵阳的游仙区和涪城区都仍然存在着新增新冠阳性病例现象,这俩个地区被列入中高风险区,而绵阳其他区域已经列入常态化管理 。

〖叁〗 、绵阳游仙区新增启用定点隔离场所3个。对隔离酒店进行环境采样并落实全面消杀 ,严格管控隔离点。

〖肆〗、绵阳疫情在涪城区 。从涪城区疫情防控指挥部获悉 ,该区于2022年9月29日凌晨发现新冠肺炎疫情风险人员,存在一定的社会面活动轨迹 。

四川绵阳浩城区有疫情吗

四川绵阳浩城区有疫情。据查询相关信息显示,2022年10月25日 ,绵阳浩城区在对重点人群开展常规核酸检测中发现1例本土确诊病例、2例无症状感染者,已闭环转运至定点医疗机构进行隔离治疗。

近来,没有直接以“浩城 ”命名的城市存在于中国的行政区划中 。不过 ,存在一些与“浩城 ”相关的地址信息,这些信息主要涉及公司注册地址或具体建筑项目地点,而非城市名称。具体来说 ,安徽省芜湖市镜湖区有一个名为“浩城天都”的地点,这可能是一个住宅小区 、商业综合体或其他类型的建筑项目。

浩城明玥府属于区域内少有的高品质住宅档次 。以下是对其详细的分析:开发商背景 浩城明玥府由浩城地产和易居地产联合开发,这两家公司在房地产领域有着丰富的经验和良好的口碑 ,为项目的品质提供了有力的保障。地理位置 该楼盘位于吉安井开区,这一区域具有得天独厚的地理位置优势。

浩城天禧装修情况为:毛坯 。吉屋售楼营销中心电话:4006581350转34210。

浩城青华府预计交房时间为:2024年08月31日。浩城青华府当前费用:6200元/平方米 。位于:青原区青原区赣江大道与正气大道交汇处(区人民医院东侧)。物业类型:住宅。装修情况:毛坯 。点击查看:浩城青华府更多信息 。

相关推荐

  • 美国股市:标普500指数震荡收平 联储按兵不动 科技巨头盘后公布业绩

    美国股市:标普500指数震荡收平 联储按兵不动 科技巨头盘后公布业绩

      美国股市周三全天走势震荡,美联储在内部存在分歧的情况下维持利率不变,并暗示伊朗战争正令经济前景蒙上阴影。布伦特原油升至2022年以来最高。  在中东冲突看不到结束迹象之际,货币市场几乎已放弃对今年降息的押注,并开始消化2027年加息的可能性。  “针对声明措辞的三张反对票表明立场略偏鹰派,因为一些官员正在为通胀可能在更长时间内维持高位做准备,”Edw...

    2026/04/30
  • 辅助神器“微乐三代必赢辅助器免费安装”开挂(透视)辅助神器

    辅助神器“微乐三代必赢辅助器免费安装”开挂(透视)辅助神器

    微乐三代必赢辅助器免费安装软件是一款专为微乐游戏设计的辅助工具,需要的玩家加上面群让师傅发给你教程,教你下载!旨在帮助玩家提高游戏胜率。该资源包含安装重点文档、必下文件、更新提示以及apk安装包等文件。【资源内容概述】该辅助工具通过自定义微乐小程序系统规律,为玩家提供强大的开挂功能,用户只需简单操作,即可一键生成微乐小程序专用辅助器。软件界面简洁明了,...

    2026/04/30
  • 万能开挂辅助“哥哥打大a辅助神器”科技辅助神器手机版教程

    万能开挂辅助“哥哥打大a辅助神器”科技辅助神器手机版教程

    了解更多开挂安装加图片号哥哥打大a辅助神器是一款可以让一直输的玩家,快速成为一个“必胜”的ai辅助神器,有需要的用户可以加我微下载使用。哥哥打大a辅助神器可以一键让你轻松成为“必赢”。其操作方式十分简单,打开这个应用便可以自定义大贰小程序系统规律,只需要输入自己想要的开挂功能,一键便可以生成出大贰小程序专用辅助器,不管你是想分享给你好友或者大贰小程...

    2026/04/30
  • 最新教你“打哈儿麻将万能开挂器”(透视)开挂辅助脚本+详细开挂安装教程

    最新教你“打哈儿麻将万能开挂器”(透视)开挂辅助脚本+详细开挂安装教程

    无需打开直接搜索微信:本司针对手游进行,选择我们的四大理由:1、软件助手是一款功能更加强大的软件!无需打开直接搜索微信:2、自动连接,用户只要开启软件,就会全程后台自动连接程序,无需用户时时盯着软件。3、安全保障,使用这款软件的用户可以非常安心,绝对没有被封的危险存在。4、快速稳定,使用这款软件的用户肯定是土豪。安卓定制版,...

    2026/04/30
  • 今日pvc期货费用行情/今天pvc期货市场费用

    今日pvc期货费用行情/今天pvc期货市场费用

    软pvc多少钱一吨〖壹〗、软PVC新料近来市场费用约为6000-6300元/吨,但需注意费用会随市场供需实时变动。费用详情根据近期市场行情,软质PVC颗粒新料的吨价主要集中在6000元至6300元这个区间。需要强调的是,塑料原料属于大宗商品,其费用受原油成本、市场供需关系及宏观经济政策影响,会出现频繁波动。〖贰〗、软PVC水口的最新市场费用大约在800...

  • 万能开挂辅助“沫沫福建麻将平台有挂吗”(必胜开挂神器)

    万能开挂辅助“沫沫福建麻将平台有挂吗”(必胜开挂神器)

    【无需打开直接搜索照片中;操作使用教程:万能开挂辅助“沫沫福建麻将平台有挂吗”(必胜开挂神器)1、界面简单,没有任何广告弹出,只有一个编辑框。2、没有风险,里面的黑科技,一键就能快速透明。3、上手简单,内置详细流程视频教学,新手小白可以快速上手。4、体积小,不占用任何手机内存,运行流畅。...

    2026/04/30
  • 开挂辅助工具“微乐麻将小程序万能开挂器开挂神器下载安装”详细分享装挂步骤教程

    开挂辅助工具“微乐麻将小程序万能开挂器开挂神器下载安装”详细分享装挂步骤教程

    【无需打开直接搜索照片中;操作使用教程:开挂辅助工具“微乐麻将小程序万能开挂器开挂神器下载安装”详细分享装挂步骤教程1、界面简单,没有任何广告弹出,只有一个编辑框。2、没有风险,里面的黑科技,一键就能快速透明。3、上手简单,内置详细流程视频教学,新手小白可以快速上手。4、体积小,不占用任何...

    2026/04/30
  • 玩家必读“微乐麻将小程序万能开挂器”(透视挂)辅助透视教程

    玩家必读“微乐麻将小程序万能开挂器”(透视挂)辅助透视教程

    【无需打开直接搜索;操作使用教程:玩家必读“微乐麻将小程序万能开挂器”(透视挂)辅助透视教程1、界面简单,没有任何广告弹出,只有一个编辑框。2、没有风险,里面的黑科技,一键就能快速透明。3、上手简单,内置详细流程视频教学,新手小白可以快速上手。4、体积小,不占用任何手机内存,运行流畅。...

    2026/04/30
  • 哈尔滨地区疫情怎样(请问哈尔滨疫情怎么样)

    哈尔滨地区疫情怎样(请问哈尔滨疫情怎么样)

    哈尔滨疫情怎么样了?022年3月27日哈尔滨发布56号公告时,当地疫情处于多点散发、快速传播的严峻阶段,防控压力陡增,正处于严格管控下逐步趋稳的转折点。疫情形势背景当时哈尔滨市受奥密克戎变异株影响,本土疫情呈现多点散发特征,聚集性疫情频发。哈尔滨作为东北地区的重要城市,一直以来都高度重视疫情防控工作。此次疫情发生后,哈尔滨迅速采取了果断措施,包括关闭九小场...

  • 今日教程“微乐江苏麻将开挂神器”(透视)其实确实有挂

    今日教程“微乐江苏麻将开挂神器”(透视)其实确实有挂

    微乐江苏麻将开挂神器软件是一款专为微乐游戏设计的辅助工具,需要的玩家加上面群让师傅发给你教程,教你下载!旨在帮助玩家提高游戏胜率。该资源包含安装重点文档、必下文件、更新提示以及apk安装包等文件。【资源内容概述】该辅助工具通过自定义微乐小程序系统规律,为玩家提供强大的开挂功能,用户只需简单操作,即可一键生成微乐小程序专用辅助器。软件界面简洁明了,操作简...

    2026/04/30
返回顶部