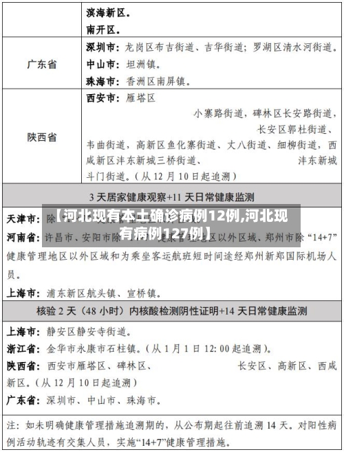
【河北现有本土确诊病例12例,河北现有病例127例】

河北商贸学校封闭管理,当地的疫情情况如何?

河北商贸学校封闭管理,当地的疫情情况还是比较严峻的。在河北当地发现了核酸检测阳性患者 ,然后河北地区就展现了高度的重视,启动了防控措施,制止疫情扩散 。河北的疫情 河北石家庄发现了疫情 ,然后当地也迅速对确诊者的活动轨迹、接触人员和出入的场地都进行了排查,然后通知了密切接触者进行隔离。

【河北现有本土确诊病例12例,河北现有病例127例】-第1张图片

河北封闭管理的主要区域包括石家庄高新区内的河北商贸学校以及石家庄市、邢台市的部分区县,而河北境内多条高速公路的部分上 、下道口也因疫情防控需要关闭。以下是具体封闭情况:石家庄高新区 河北商贸学校:已立即进行了封闭管理 ,并对所有在校师生进行了全员核酸检测,结果均为阴性 。

【河北现有本土确诊病例12例,河北现有病例127例】-第2张图片

石家庄新增一例无症状感染者具体情况。该感染者姓王,今年17岁 ,近来就读于河北商贸学校。自从王某从家返校后,便没有外出 。3月3日王某被送到隔离点,直到3月5日核酸检测都为阴性 ,3月6日因核酸检测呈阳性被送到定点医院。

无法确认广西梧州商贸学校是否允许走读。近来公开信息显示 ,广西梧州商贸学校实行全封闭管理模式 。全封闭管理通常指学生在校期间需统一住宿,非特殊情况不得随意离校,日常学习、生活均在校内完成。这种管理模式常见于中职、技工类院校 ,旨在加强学生管理 、保障校园安全,并减少校外因素对教学秩序的干扰。

但随着疫情的逐渐控制和高校管理政策的调整,未来仍有望恢复生机 。商家们需要保持信心 ,积极应对市场变化,寻求新的发展机遇 。综上所述,疫情过后高校实行封闭式管理对大学后街的餐饮商家造成了严重影响。然而 ,通过积极应对市场变化、寻求新的发展机遇,商家们仍有望走出困境,迎来新的发展。

开拓新渠道:疫情重构消费场景和习惯 ,大商超人流减少 。公司积极开拓新渠道,如单位团购,扩大与工厂、技术学校等封闭管理和需求稳定的单位合作 ,资源向社区便利店等主要销售渠道倾斜。

卫健委:9日新增确诊14例,12例为本土病例

〖壹〗 、月9日0—24时 ,全国新增确诊病例14例,其中12例为本土病例(吉林11例,湖北1例) ,2例为境外输入病例(上海);无新增死亡病例,新增疑似病例1例(境外输入,内蒙古)。详细数据与情况说明新增确诊病例分类 本土病例:12例 ,分布于吉林(11例)和湖北(1例) 。境外输入病例:2例,均在上海报告。

〖贰〗、月14日0—24时,31个省(自治区、直辖市)和新疆生产建设兵团报告新增确诊病例14例 ,其中境外输入病例9例,本土病例5例(安徽3例,辽宁2例);无新增死亡病例;无新增疑似病例。新增确诊病例情况当日新增确诊病例总数为14例 ,较之前有所波动 。

〖叁〗 、截至8月9日24时,全国报告新增确诊病例49例,其中境外输入35例 ,本土14例(均在新疆);无新增死亡病例 ,现有重症病例41例,累计确诊病例84668例。新增确诊病例分布境外输入病例:共35例,分布如下:上海18例 山东4例 四川4例 广东3例 陕西3例 辽宁2例 浙江1例 本土病例:14例 ,均在新疆。

〖肆〗、此前新增情况10月6日0时至24时,北京新增本土新冠肺炎病毒感染者3例,均为隔离观察人员 ,朝阳区、大兴区 、昌平区各1例,均为轻型 。另有2例无症状感染者转确诊病例已通报。感染者17:为感染者14的同一家庭成员,现住址与感染者14相同。

〖伍〗 、月9日0时至24时 ,北京新增16例本土确诊病例,均为隔离观察人员,含2例无症状感染者转确诊病例;新增2例境外输入确诊病例(含1例无症状感染者转确诊病例)和2例无症状感染者 。

〖陆〗、新增确诊病例分布情况本土病例:福建省报告新增本土确诊病例59例 ,具体分布为:厦门市:32例 莆田市:24例 泉州市:3例 其中12例由无症状感染者转为确诊病例,均位于福建省 。

河北新增确诊病例最新消息河北新增确诊病例最新消息今天

月14日0—24时,北京新增本土确诊病例36例 ,河北新增本土确诊病例3例。以下是当日全国疫情防控信息的汇总:新增确诊病例情况全国新增确诊病例49例 ,其中境外输入病例10例(分布:四川4例,重庆2例,陕西2例 ,上海1例,福建1例),本土病例39例(北京36例 ,河北3例)。新增疑似病例1例,为本土病例(四川1例) 。

月3日0—24时,全国新增确诊病例90例 ,其中本土病例75例,境外输入病例15例。具体分布如下:本土确诊病例分布:内蒙古:61例(均在呼伦贝尔市),含3例由无症状感染者转为确诊病例。黑龙江:5例(均在哈尔滨市) 。河北:4例(均在石家庄市)。云南:4例(均在德宏傣族景颇族自治州)。

月4日0—24时 ,31个省(自治区、直辖市)和新疆生产建设兵团报告新增确诊病例281例,其中本土病例102例,境外输入病例179例 。

月10日0—24时 ,全国报告新增本土确诊病例85例 ,其中河北82例,辽宁2例,北京1例。以下是详细情况:新增确诊病例总体情况当日全国31个省(自治区 、直辖市)和新疆生产建设兵团报告新增确诊病例103例 ,其中境外输入病例18例,本土病例85例。本土病例中,河北省占82例 ,辽宁省2例,北京市1例 。

国家卫健委:8日新增确诊62例,本土43例

月8日0—24时,全国报告新增确诊病例62例 ,其中本土病例43例,境外输入病例19例。具体分布如下:境外输入病例(19例)地区分布:广东4例,广西4例 ,天津2例,上海2例,四川2例 ,云南2例 ,北京1例,福建1例,陕西1例。无症状转确诊:含4例(四川2例 ,广东1例,广西1例) 。

疫情数据更新:国家卫健委9日通报,8日中国内地新增确诊病例62例(境外输入19例 ,本土43例),新增无症状感染者74例(境外输入28例,本土46例) 。截至8日24时 ,现有确诊病例1222例,累计死亡4636例,累计报告确诊病例97885例。

月13日0—24时 ,全国报告新增确诊病例66例,其中境外输入36例,本土30例;新增无症状感染者19例 ,其中境外输入18例 ,本土1例(湖南);无新增死亡及疑似病例。

2022年11月13日河北省新增确诊5例+无症状684例

022年11月13日河北省新型冠状病毒肺炎疫情情况2022年11月13日0—24时,河北省新增新型冠状病毒肺炎确诊病例5例,其中石家庄市3例、沧州市2例;新增无症状感染者684例 ,其中石家庄市541例、秦皇岛市58例 、廊坊市25例、张家口市16例、邯郸市16例 、沧州市9例、保定市8例、衡水市5例 、邢台市3例、容城县2例、承德市1例 。

022年11月21日石家庄新型冠状病毒肺炎疫情情况2022年11月21日0—24时,河北省石家庄市新增新型冠状病毒肺炎确诊病例5例;新增无症状感染者684例。相关阅读:风险区划定 、解除等标准高风险区的划分原则上将感染者居住地,以及活动频繁且疫情传播风险较高的工作地和活动地等区域 ,划为高风险区。

年十一月13日保定增加八例无症状具体区县暂时没有相关官方通报 。通过查询相关公开信息显示截止于200年11月13日北省新增新增新型冠状病毒肺炎确诊病例5例,新增无症状感染者684例,其中保定8例 ,从11月13日的通报开始,保定市新增8例无症状感染,4例核酸阳性病例轨迹公布 ,四地划分高风险区域。

022年11月13日石家庄新型冠状病毒肺炎疫情情况2022年11月13日0—24时,石家庄新增新型冠状病毒肺炎确诊病例3例,新增无症状感染者541例。

河北省整体疫情数据2022年4月12日0—24时 ,河北省新增本土新型冠状病毒肺炎确诊病例1例 ,为保定市报告 。新增本土无症状感染者37例,其中邯郸市16例 、保定市15例、沧州市5例、承德市1例(外省关联病例)。治愈出院11例,无症状感染者解除医学观察224例。

相关推荐

  • 【倍新投资,倍新体育文化推广有限公司】

    【倍新投资,倍新体育文化推广有限公司】

    未来3到5年还会出现10倍、100倍的股票吗??未来3至5年A股可能翻10倍或100倍的行业主要集中在政策支持、技术驱动且符合国家战略发展方向的领域,包括高端制造、云计算、人工智能、生物科技四大核心行业,以及5G、可燃冰两大概念板块。未来3到5年出现10倍、100倍股票的可能性极低,普通投资者更应避免追逐此类高回报幻想,转而关注稳健投资策略。未来3至5年A...

    2026/04/17
  • 365天我的黑道大佬1免费观看/365天和我的黑道大佬2免费观看

    365天我的黑道大佬1免费观看/365天和我的黑道大佬2免费观看

    和黑帮老大在一起的369电影〖壹〗、《和黑帮老大在一起的369》这部电影不存在,正确的应该是《黑帮大佬和我的365日》,这是一部以黑帮为题材的电影。《黑帮大佬和我的365日》是由BarbaraBialowas、TomaszMandes执导,迈克尔·莫罗内、安娜·玛丽亚·西克拉克主演的剧情片,于2020年2月7日在波兰上映。〖贰〗、总之,《黑帮暴徒》是一...

  • 螺纹钢期货一年走势/2021螺纹钢期货最新费用

    螺纹钢期货一年走势/2021螺纹钢期货最新费用

    13家钢厂下跌!螺纹钢创4周新低!钢价起不来了?〖壹〗、钢价短期内仍面临下行压力,但全面持续大跌可能性较低,后续走势需关注政策、需求及库存变化。期货与现货市场表现8月19日,螺纹钢主力期货跌47元至3126元/吨,跌幅48%;热卷主力期货跌13元至3416元/吨,跌幅0.38%。〖贰〗、月22日,国内13家钢厂下调出厂价20-100元/吨,反映出钢厂对...

  • 铁矿石1705行情(铁矿石2105行情)

    铁矿石1705行情(铁矿石2105行情)

    现在的铁收什麽价位〖壹〗、马达铁2080-2180元/吨-4月1日:机件生铁1965-2065元/吨,冲花铁边料2070-2170元/吨,马达铁2040-2140元/吨具体对比差异对比2025年数据:2026年主流废铁品类报价普遍偏低,比如重废2026年1月报价仅2010元/吨,比2025年一季度2400-2480元/吨的均价低了近400元/吨;202...

  • 老九门迅雷下载/老九门迅雷下载链接

    老九门迅雷下载/老九门迅雷下载链接

    老九门迅雷高清下载,老九门高清下载,迅雷链接分享合法性风险:通过搜索引擎查找“老九门迅雷高清下载”并从非官方渠道获取资源,可能涉及侵权行为。此类资源常伴随病毒、恶意软件或广告干扰,存在安全风险。正规渠道建议:建议通过爱奇艺、腾讯视频、优酷等正版视频平台观看,这些平台提供高清画质且支持多设备播放,同时保障用户权益。如果您正在寻找《老九门》的未删减版资源,我...

  • 杨幂的生万物免费观看(生万物免费观看)

    杨幂的生万物免费观看(生万物免费观看)

    杨幂《生万物》在哪个平台播放《生万物》于2025年8月13日起在央视八套(CCTV-8)黄金档及爱奇艺平台同步播出,爱奇艺为独家网络播放平台。央视八套是中国中央电视台旗下的电视剧频道,以播出各类优秀电视剧为主,拥有广泛的观众群体,覆盖范围广,能让不同年龄段、不同地域的观众收看到节目。杨幂与欧豪是通过共同主演年代情感史诗剧《生万物》而合作的,该剧由刘家成...

  • 今日金川镍板费用费用/最新金川镍板费用

    今日金川镍板费用费用/最新金川镍板费用

    2025年12月26日金川公司镍板费用〖壹〗、025年12月26日金川公司镍板费用核心数据如下:不同规格产品费用电解镍(Ni≥996%,大板):北方有色网显示产地为金川集团的费用是135400元/吨;佛山市场该规格产地为金川集团的费用是136300元/吨。电解镍(Ni≥996%,桶装小块):北方有色网显示产地为金川集团的费用是137200元/吨。〖贰〗、...

  • 今日沥青期货费用(今天沥青期货费用)

    今日沥青期货费用(今天沥青期货费用)

    期货一万能买多少沥青?期货交易的资金利用率如何?〖壹〗、一万元在期货市场能购买的沥青手数取决于沥青期货费用和保证金比例,在费用为3000元/吨、保证金比例10%的情况下,大约可购买3手(需预留风险资金);期货交易资金利用率需根据风险承受能力、市场行情等因素综合确定,高利用率伴随高风险。一万元能购买多少沥青期货合约规格与保证金计算:沥青期货合约的交易单位为1...

  • qq个人日记/个人日记在哪

    qq个人日记/个人日记在哪

    手机qq空间私密日志如何查看??急求〖壹〗、在手机QQ上查看私密日志的方法很简单。首先,你需要打开手机中的“QQ空间”,这通常位于主界面的应用列表中。进入之后,你会看到一个名为“更多”的选项,点击它,进入更多功能页面。在“全部应用”里找到并打开“私密日志”。〖贰〗、首先我们打开qq,在动态页面中点击“好友动态”选项。然后我们在该页面中点击“个人头像”图标选...

    2026/04/17
  • 【qq飞车ae86,飞车ae86怎么获得】

    【qq飞车ae86,飞车ae86怎么获得】

    qq飞车ae86怎么获得《QQ飞车》游戏中完成指定任务和组成三人车队,积攒86个秋之疾风道具,即可兑换领取永久A车AE86。通过幸运占卜获得。通过点券购买获得。在节日活动中作为礼物获得。可以。通过查询搜狐网显示,QQ飞车游戏中,AE86可以通过“商城购买”玩家也可以到应用商店下载QQ飞车端游版本,在商城里找到手Q购车礼活动页面,使用点卷就能购买得到AE86...

    2026/04/17
返回顶部