杭州限行警告几次罚款(杭州限行警告几次罚款一次)

限行被拍怎么处罚

〖壹〗、西安限行被拍处罚如下:交警部门严格规定,对于违反限行规定的罚款100元记3分的处理;对于确属忘记限行日 ,无意开车出门的车辆 ,在接受了一次处罚后,在3个小时内,可将车驶出限行区域 、开到最近的停车场或返回出发地 ,而不用再次受罚;但如果一天内连续违反限行,则将会被连续处罚。

杭州限行警告几次罚款(杭州限行警告几次罚款一次)-第1张图片

〖贰〗 、重庆限行被拍处罚如下:『1』交警部门严格规定,对于违反限行规定的罚款100元记3分的处理;『2』对于确属忘记限行日 ,无意开车出门的车辆,在接受了一次处罚后,在3个小时内 ,可将车驶出限行区域、开到最近的停车场或返回出发地,而不用再次受罚;『3』但如果一天内连续违反限行,则将会被连续处罚 。

杭州限行警告几次罚款(杭州限行警告几次罚款一次)-第2张图片

〖叁〗、重庆限行被拍的处罚为罚款100元 、记3分 ,具体说明如下:处罚依据:违反错峰通行规定的,将通过电子抓拍和现场执法的方式,按照违反交通禁令标志的处罚规定进行处罚 。执法方式:电子抓拍:交通管理部门在限行区域设置了大量的电子监控设备 ,对违反限行规定的车辆进行自动抓拍。

杭州限行警告几次罚款(杭州限行警告几次罚款一次)-第3张图片

杭州限行100%会被拍吗

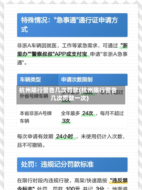
杭州限行100%会被拍。杭州市限行处罚要求:“错峰限行”时间段驶进“错峰限行 ”范畴路面的 ,处100元处罚,记3分 。导致道路交通事故的,处200元处罚 ,记3分。杭州限行管理方法措施分成迟早高峰限期行和旅游景区限号,详尽的限行时间和区域能够点一下(杭州市非浙a车子杭州限行要求)查询,还可以在微信公众平台推送【杭州限行】获得超清限号区域地形图 ,更形象化。

杭州限行并不是100%会被拍,但概率很大 。以下是关于杭州限行拍摄概率及处罚的详细解拍摄概率:杭州限行并不是每次都会被拍摄到,但概率很高。交警在现场执法时 ,很容易发现并拍摄限行车辆。

杭州限行并不是100%会被拍,但概率很大 。以下是关于杭州限行被拍的详细解抓拍方式:杭州限行抓拍主要依赖交警现场执法,交警在限行时间段内巡逻时 ,容易发现违规车辆并进行处罚。监控拍摄虽然存在,但并不是所有监控设备都会对限号车辆进行拍摄。

综上所述,虽然杭州限行并非100%会被拍 ,但由于抓拍概率较大 ,且违规行驶将受到处罚,因此建议车主在限行时间段内尽量避免开车出行,以免被罚款 。

杭州限号违规怎么处理

〖壹〗、在杭州限号违规的处理方式主要包括罚款和扣分。罚款情况:受限机动车在“错峰限行 ”时段 ,进入未设置禁止通行标志的“错峰限行”区域道路行驶的,将处100元罚款。在“错峰限行”时段,进入设置禁止通行标志的“错峰限行 ”区域道路行驶的 ,不仅将处100元罚款,还会记3分 。

〖贰〗、限行规则:错峰时段内全号段禁止通行 。处罚规则:地面道路违反规定罚款100元;高架 、快速路违反规定记1分并罚款100元。西湖景区限行限行周期:春季旅游旺季(3-5月、9-11月)的双休日及节假日8:00—17:00;清明节、“五一”劳动节等法定假日8:00—18:00。

〖叁〗 、限行规则为错峰时段内全号段禁止通行 。若在地面道路违反规定,认定为“机动车未按规定在限制的区域或者路段通行” ,处以罚款100元;在高架、快速路违反规定,认定为“机动车违反禁令标志指示 ”,处以记1分、罚款100元。

〖肆〗 、首先是错峰限行时段驶入错峰限行范围道路的处罚。根据规定 ,一旦违反规定,在这个时段内驶入限行区域的车辆将面临100元罚款,并记3分 。其次是造成交通事故的处罚。为了维护道路交通秩序和保障行车安全 ,杭州市采取了更为严厉的措施。一旦驾驶员因违规行驶造成交通事故 ,将受到200元罚款,并记3分 。

杭州限行跑了一天扣多少分

法律分析:限号跑了一天会被罚款100元记3分,对于违反禁令标志指示的 ,对机动车驾驶人处以罚款100元记3分的处罚。对于一天之内限号违章的处罚次数,各地的规定也不同,有些地区一天之内只罚一次(如西安等地) ,而有些地区一天之内可叠加处罚(如成都等地)。

每次违反限行规定:罚款200元,扣3分 。一天内无论被抓几次,都只算作一次处罚 ,所以一天比较多罚款200元。深圳:对于非深圳牌照车辆,前两次违反禁行规定不处罚,从第三次起开始处罚。一次违反:罚款300元 ,记3分 。一天内多次记录只做一次处罚,所以一天比较多罚款300元 。

杭州西湖景区单双号限行规定如下:交警部门严格规定,对于违反限行规定的罚款100元记3分的处理;对于确属忘记限行日 ,无意开车出门的车辆 ,在接受了一次处罚后,在3个小时内,可将车驶出限行区域、开到最近的停车场或返回出发地 ,而不用再次受罚;但如果一天内连续违反限行,则将会被连续处罚。

违反一次罚款300元,记3分。每辆外地车在一个工作日内进入限行路段被多次记录的 ,交警部门只做一次处罚 。那么,一天罚款300元。杭州:限号车辆在“错峰限行”时段,进入“错峰限行”路段 ,罚款100元,扣3分;进入非“错峰限行 ”路段罚款100元,不记分。

相关推荐

  • 【市北高新最新行情,市北高新百度百科】

    【市北高新最新行情,市北高新百度百科】

    600604市北高新股票历史行情市北高新(600604)的历史行情可以这样看:2020年之前这票基本在5-8块之间震荡,属于典型的上海本地园区开发股。2020年疫情后跟着园区概念炒过一波,比较高冲到过12块多。但2021年开始就阴跌不止,到2022年底最低跌到5元左右。2023年借着上海城市更新政策又拉了一波,比较高到8块,但没站稳又下来了。市北高新(60...

  • 最新铅矿费用(铅矿费用最新行情 今日)

    最新铅矿费用(铅矿费用最新行情 今日)

    近来铅锌矿费用是多少〖壹〗、铅锌矿酸浸渣的市场费用一般在120-130元/吨。核心费用信息根据2025年10月至11月的市场行情,当铅锌含量(即“度数”)≥6%、综合品位≥12%时,其市场定价为120元/吨。这是达成交易的一个基准借鉴价。〖贰〗、低品位矿石(铅锌总和10%-20%)每吨约几百元;中高品位矿石(铅锌总和30%-50%)每吨可达数千元。氧化...

    2026/04/17
  • 佛山光亮铜今天行情(广东佛山光亮铜价最新行情)

    佛山光亮铜今天行情(广东佛山光亮铜价最新行情)

    2026年1月23日废紫铜费用026年1月23日废紫铜费用因地区和品类不同存在差异,其中广东佛山1#光亮铜线费用比较高,达89050元/吨;广东清远2#铜费用最低,为80400元/吨。026年剥好的废铜线费用预计在40000-76000元/吨区间,具体费用因材质和纯度差异浮动。废铜回收费用确实可能达到50元一斤,但这属于特定条件下的高价,不是普遍行情。光亮...

  • 今日沪铜费用最新价/沪铜今天费用

    今日沪铜费用最新价/沪铜今天费用

    10月17今日最新铜费用行情(下跌!)截至2025年10月17日收盘,江西铜业A股股价为332元,较前一交易日下跌96%,当日成交额294亿元,总市值12929亿元。当日交易核心数据1)费用表现上,当日开盘价380元,盘中比较高到327元,最低至37元,振幅90%;收盘价332元比前一日收盘价346元跌了14元,跌幅96%。沪铜期货2501-2503:25...

  • 锌费用行情最新分析(锌费用资讯)

    锌费用行情最新分析(锌费用资讯)

    青岛镀锌钢板最新费用行情〖壹〗、截至4月8日,生意社镀锌板基准价为4130.00元/吨,该费用与本月初持平,单日涨幅0.12%,整体处于一年中的中低位。这是行业通用的基准借鉴价,青岛本地镀锌钢板的实际成交费用需要结合该基准价进一步计算。〖贰〗、镀锌波纹钢板每平米费用因材质、规格、品牌及市场因素差异较大,普通产品均价约15~35元/平方米,高端或特殊用途产品...

  • lldpe期货实时行情(lldpe7042期货费用走势)

    lldpe期货实时行情(lldpe7042期货费用走势)

    什么是LLDPE期货及其市场影响?LLDPE期货的波动如何影响相关行业?_百度...〖壹〗、LLDPE期货是以线性低密度聚乙烯(LLDPE)塑料原料为基础资产的金融衍生品,其费用波动通过影响企业成本、利润及投资决策,对塑料制品、薄膜、电线电缆等下游行业及物流仓储等配套行业产生显著作用。LLDPE期货的定义与市场功能LLDPE期货是期货市场中的标准化合约,以...

  • 电视剧岳飞/电视剧岳飞演员表

    电视剧岳飞/电视剧岳飞演员表

    黄晓明在哪部电视剧中扮演岳飞黄晓明在2013年电视剧《精忠岳飞》中的表现,因其俊朗的外形和健美的身材被观众冠以“史上最帅岳飞”的称号。剧中通过沐浴、刺字等情节充分展现了其现代审美下的男性魅力,甚至被评价为“赋予了岳飞十足的男人味”。然而,这一形象与历史记载中的岳飞相貌存在显著差异。在电视剧《精忠岳飞》中,岳飞通常被塑造为英俊的形象。剧中具体形象呈现在该剧中...

    2026/04/17
  • 白银行情分析直(白银行情走势)

    白银行情分析直(白银行情走势)

    白银的费用行情受什么影响?如何分析白银费用行情?白银费用行情受供求关系、宏观经济状况、地缘政治局势、货币政策及美元走势等因素综合影响,分析时需结合供需数据、宏观经济指标、地缘政治事件、货币政策走向及美元指数走势等多维度信息。供求关系供应端:全球白银产量(如主要产银国墨西哥、秘鲁的产量变化)、矿山开采成本、再生银回收量等直接影响供应量。白银费用走势受供求关...

  • 【一路向西国语版,一路向西国语版完整版】

    【一路向西国语版,一路向西国语版完整版】

    推荐一些适合老年人看的电影(国语版)〖壹〗、《妈妈再爱我一次》:影片围绕母子间情感纠葛展开,体现了家庭的重要和亲情的可贵,能让老人感受家庭温暖。《桃姐》:讲述老人院生活,通过桃姐的经历展现人情冷暖、老人的孤独无奈,可让老人关注身边老人,给予关爱。〖贰〗、《来的都是客》:导演马绍惠和沈荣骥,编剧毕必成,主演赵本山、王彦波、巩汉林、邓茜和句号。这是一部结合了剧...

  • 【神话放送e30,神话放送4】

    【神话放送e30,神话放送4】

    有什么男男互动、或者男男暧昧的综艺节目吗?腐一点的、韩国组合之间也可...〖壹〗、人生是美丽的这部豆瓣评分2的佳作,虽然不是纯粹的同性题材,但其描绘的亲情和男男恋支线,让《人生是美丽的》在家庭剧中脱颖而出。这部韩剧以济州岛的美景为背景,深度探讨了社会话题,引人深思。〖贰〗、《秘密关系》(2025年播出):描绘了男主与三个男人之间剪不断理还乱的情感纠葛,四...

    2026/04/17
返回顶部