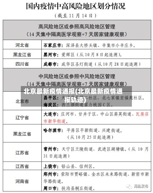
北京最新疫情通报(北京最新疫情通报轨迹)

世卫组织:中国卫生部门已通报北京新冠肺炎病例相关最新情况

〖壹〗、中国卫生部门已向世卫组织通报北京新冠肺炎病例最新情况 ,包括病例数量 、感染来源初步调查及防控措施进展 。病例通报情况中国国家卫计委和北京市卫计委于6月13日向世卫组织驻华代表处通报了北京最新疫情细节。截至6月13日,北京新发现41例有症状确诊病例和46例无症状确诊病例。首例确诊病例于6月9日出现症状,6月11日被确认 。

北京最新疫情通报(北京最新疫情通报轨迹)-第1张图片

〖贰〗、世卫组织已获取中国提供的数据:世卫组织与中国卫生官员举行了电话会议 ,会议期间提供了其要求的数据。数据显示,自10月份以来,因细菌感染、呼吸道合胞病毒 、流感和普通感冒病毒等疾病而入院的儿童人数有所增加 ,但未报告疾病表现有任何变化。这进一步支持了当前病例激增由已知病原体引起的结论 。

北京最新疫情通报(北京最新疫情通报轨迹)-第2张图片

〖叁〗、泰国确诊病例情况:2020年1月13日,泰国报道1例来自武汉的新型冠状病毒感染的肺炎病例,患者为武汉市民 ,在泰国接受治疗且病情稳定。武汉市卫生健康部门对查找到的该患者全部密切接触者进行医学观察 ,近来无异常表现。武汉采取的病例发现措施:疫情发生后,武汉迅速在全市所有医疗机构开展相关病例筛查 。

北京最新疫情通报(北京最新疫情通报轨迹)-第3张图片

〖肆〗、傲慢与偏见导致西方错失防控时机:早在去年12月底至今年1月初,中国就迅速向世卫组织报告新冠肺炎疫情有关病例 ,并通报给多国疾控部门,美国疾控中心于今年1月3日收到中方通报 。若西方各国与中国一同行动,本可帮助中国防控并提早应对全球蔓延。

北京市新冠新闻办:1例感染者因3次上公厕,引发3例续发病例,进而引发近40...

北京市1例感染者因3次上公厕引发近40例续发感染 ,主要因公共卫生间空间密闭 、人员流动频繁且病毒通过气溶胶传播风险较高所致。具体分析如下:事件背景与核心数据2022年5月3日,北京市新冠肺炎疫情防控工作新闻发布会通报,1例感染者因3次使用公共卫生间 ,直接引发3例续发病例,并进一步导致近40例后续感染 。

北京40例感染者指向一公厕疫情通报:北京市第323场疫情防控工作新闻发布会通报,5月2日15时至3日15时 ,新增本土新冠肺炎病毒感染者53例,其中管控人员50例,社区筛查3例。

月21日0 - 24时 ,北京新增10例本土确诊病例和6例本土无症状感染者 ,初步判断为两个不同感染来源的聚集性疫情,分别由世界邮件和进口冷链物品引发。 具体情况如下:新增病例情况确诊病例:1月21日0时至24时,北京新增9例本土确诊病例、1例本土无症状感染者转确诊病例 。

新增确诊病例:31省市新增2129例 ,其中本土2086例(吉林1730例、上海260例 、黑龙江21例等)。疫苗接种:累计报告接种新冠病毒疫苗32亿7412万剂次。

北京疫情最新通报!

总体情况:6月21日0时至24时,北京新增4例本土确诊病例 、2例本土无症状感染者,无新增疑似病例;新增1例境外输入确诊病例和1例境外输入无症状感染者 ,无新增疑似病例;治愈出院19例 。本土确诊病例详情:确诊病例1:现住昌平区马坊村,6月21日诊断为确诊病例。确诊病例2:现住昌平区双兴苑小区,6月21日诊断为确诊病例。

月3日0时至24时:新增本土感染者5例 ,分布在朝阳区(2例)、昌平区(2例)、丰台区(1例) 。其中普通型2例 、轻型2例、无症状感染者1例;隔离观察人员3例,社会面筛查人员2例(含1例已通报病例,另1例为无症状转确诊)。

月12日 ,北京朝阳区新增3名核酸检测结果阳性人员,均为确诊病例密接管控人员,朝阳区已第一时间启动应急响应机制 ,采取流调排查、管控和核酸检测等措施。新增阳性人员情况朝阳区疾病预防控制中心通报显示 ,3月12日新增的3名核酸检测阳性人员均为确诊病例的密切接触者,且在管控范围内发现 。

事件背景与核心数据2022年5月3日,北京市新冠肺炎疫情防控工作新闻发布会通报 ,1例感染者因3次使用公共卫生间,直接引发3例续发病例,并进一步导致近40例后续感染 。该案例凸显了公共卫生间在疫情防控中的高风险性。

月23日16时至1月24日16时 ,北京市新增9例本土新冠病毒感染者,其中确诊病例7例 、无症状感染者2例,本轮疫情(1月15日以来)累计报告本土新冠肺炎病例52例。 具体信息如下:新增感染者情况 时间范围:1月23日16时至1月24日16时 。

北京行程码于2月16日0时摘星成功 ,具体信息如下:摘星背景:此前北京因部分区域通报确诊病例,疫情等级调整为中高风险地区,导致居民行程码出现星号。星号表示用户去过或经过确诊病例地区 ,可能对出行造成限制。摘星条件:全域调整为低风险地区,且无中高风险地区存在 。

关于北京3名确诊病例在郑州市活动轨迹的通报

〖壹〗、022年2月23日,北京市疫情防控指挥部协查通报武汉—北京疫情关联的3例确诊病例(李某、梁某 、孟某)于2月21日在郑州市活动约4小时 ,具体轨迹如下:高铁出行与出站三人于2月21日乘坐G502次高铁从武汉站至郑州东站 ,11:13持48小时内核酸检测阴性证明自东站西广场中间出站口出站。

〖贰〗、工作地址:郑州东站(心怡路199号)现住址:郑东新区祭城26号院 活动轨迹 4月24日 7:38—21:00:在工作地出站口9活动,期间12:08在阿利茄汁面(工作地内部)就餐。21:20:返回家中未外出 。4月25日 18:19:到金庄社区东八社区8号院(盛和街)附近购物。18:55:在都市丽人(盛和街店)购物。

〖叁〗、月7日,北京丰台区新增3例确诊病例 ,均为集中隔离管理的密接人员,已转至定点医院 。 具体活动轨迹如下:人员1住址:丰台区太平桥街道菜户营甲88号鹏润家园文苑B座。主要活动轨迹:4月3日:15:00-17:00左右,自驾前往望京SOHO小金阁阁服装店购物 ,期间曾到服装店对面招商银行ATM机取现金。

〖肆〗 、实际以官方通报为准)其他实用信息:确诊病例轨迹:关注“2022郑州确诊病例行动轨迹”可了解密接人员活动范围 。询问电话:通过“郑州市疫情防控询问电话汇总 ”可获取各区防疫办联系方式 。温馨提示:疫情政策可能随形势动态调整,建议出行前通过官方渠道核实最新要求,配合落实扫码、测温、核酸检测等防控措施。

相关推荐

  • 陈二狗的妖孽人生第二季下载(陈二狗的妖孽人生第一季720下载)

    陈二狗的妖孽人生第二季下载(陈二狗的妖孽人生第一季720下载)

    陈二狗的妖孽人生无错版〖壹〗、你好,你要的百度云资源已经分享到你这个ID下的百度网盘了邮箱也已经发送注意查看,请注意查收和保存。〖贰〗、《陈二狗的妖孽人生》是烽火戏诸侯创作的都市生活类型长篇小说,首发于起点中文网,该小说近来已完成。主要讲述了一个农村刁民陈二狗的逆天人生。2017年7月12日《2017猫片胡润原创文学IP价值榜》发布,《陈二狗的妖孽人生...

  • 老凤祥实时金价走势/老凤祥金价今日费用查询

    老凤祥实时金价走势/老凤祥金价今日费用查询

    哪里可以看到黄金的实时费用〖壹〗、可以通过以下渠道查看黄金的实时费用:上海黄金交易所官方网站作为国内最权威的黄金交易平台,上海黄金交易所官方网站每天9:00至23:00更新实时金价,数据覆盖黄金现货、延期交易等品种,是投资者和行业从业者的重要借鉴标准。其费用形成机制透明,直接反映国内黄金市场的供需关系,适合需要权威数据的用户。〖贰〗、可以通过以下渠道看到...

  • 善良的妈妈2字巴巴鱼汤饭惹人(善良的妈妈逗号)

    善良的妈妈2字巴巴鱼汤饭惹人(善良的妈妈逗号)

    善良的妻子2中字巴巴鱼汤饭惹人啦卡吗在《善良的妻子2》中,观众可以看到字巴巴鱼汤饭的场景,这一幕让人印象深刻。这个菜肴的制作过程可能会引起观众的兴趣,一个善良的妻子会乐意为你准备美味的饭菜。在你遇到困难时,善良的妻子会及时提供支持,成为你坚强的后盾。对。在善良的妻子2中,字巴巴鱼汤饭可以很容易地惹人啦卡,但是一个善良的妻子会愿意帮助你制作出比较好的饭菜...

  • 【黄金最新期货行情,黄金期货费用走势行情】

    【黄金最新期货行情,黄金期货费用走势行情】

    24小时国黄金费用〖壹〗、世界金价:24小时实时更新,费用随市场波动世界黄金市场以美元/盎司或人民币/克为计价单位,费用由全球投资者交易行为、宏观经济数据、地缘政治风险等因素共同驱动,形成连续波动的24小时报价体系。例如,2026年2月9日数据显示,世界金价(美元/盎司)为50514,世界金价(人民币/克)为11226。〖贰〗、小时黄金世界金价因时间点和统...

  • 华泰期货宏观数据点评:一季度经济数据图景

    华泰期货宏观数据点评:一季度经济数据图景

      来源:华泰期货  作者:宏观组  经济增长:开局良好。一季度国内生产总值同比增加5%,比去年四季度加快0.5个百分点。其中工业增加值+6.1%,服务业增加值+5.2%。  通货膨胀:PPI转正。(1)PPI:3月PPI同比首次转正至+0.5%,地缘冲突驱动的油价上涨是转正的核心因素。一方面,年初以来全球大宗商品价格快速上涨带来成本的上移,另一...

    2026/04/17
  • 【钯和铂的费用走势图,钯和铂的费用走势图分析】

    【钯和铂的费用走势图,钯和铂的费用走势图分析】

    铂铑钯行情〖壹〗、铂铑钯近期行情剧烈震荡,短期宽幅波动,中长期铂强钯弱格局延续。近期费用走势铂、钯在2025年12月经历快速上涨后大幅回调,铑价则出现内外市场分化。铂金:NYMEX期货主力合约在12月29日单日暴跌超14%。至2026年1月8日,国内广期所PT2606合约收于595元/克,当日下跌47%。〖贰〗、铂、铑、钯均为重要的贵金属,其费用行情走势...

  • 【嫡女上位全文免费阅读,嫡女上位全文免费阅读下载】

    【嫡女上位全文免费阅读,嫡女上位全文免费阅读下载】

    《侯府嫡女上位手札》(精校版全本+番外完)作者:姑娘横着走.txt最新章节...〖壹〗、姑娘横着走的小说作品有:《侯府嫡女上位手札》、《穿书女配三个男主一锅炖》、《大佬她又在末世开挂了》、《全京城都是她的裙下臣》、《修仙攻略开局我怒刷男主好感度》等。《侯府嫡女上位手札》胎穿月食之夜,被批天煞孤星。谢婉道观长大,归来已无双亲。外有豺狼环饲,内有幼弟嗷嗷待哺。...

  • 醒来时的一记阳光txt/醒来时的一记阳光 小说

    醒来时的一记阳光txt/醒来时的一记阳光 小说

    有没有类似于何以笙箫默,何为冬暖之类的小说〖壹〗、《醒来时的那一记阳光》:男主深情,女主有强迫症,故事与历史文物有关。情节上与《何以笙箫默》有一定的相似性,同时强推此小说。《桃花流水》:男女主大学时曾恋爱,后因故分手,几年后重逢。情节与《何以笙箫默》和《何为冬暖》都有相似之处。《良辰讵可待》:男主出国,多年后与女主重逢。〖贰〗、《山月不知心底事》:这是一部...

  • 【今日橡胶行情市场,今日橡胶费用最新走势】

    【今日橡胶行情市场,今日橡胶费用最新走势】

    橡胶美人的市场价大概是多少〖壹〗、日常流通的普通橡胶玩偶,也就是类似橡胶美人这类量产款,定价跨度较大,从几元到几百元不等。比如解压用的手掌款橡胶小黑娃娃售价在6-38元,面向儿童的仿真洋娃娃玩具大多在10-239元之间,像50厘米的逼真重生黑婴儿橡胶模型,售价可达239元。〖贰〗、美人鱼橡皮糖以红麦谷品牌为例,不同重量规格的定价差异清晰:50g装售价9元,...

  • 环氧绿丙烷最新费用(环氧氯丙烷 费用)

    环氧绿丙烷最新费用(环氧氯丙烷 费用)

    今日环氧氯丙烷现货市场行情如何〖壹〗、026年4月7日环氧氯丙烷现货市场基准价为13200.00元/吨,当前处于一年高位水平,且已达到3年超涨警戒。当日及近期费用走势:当日现货基准报价为13200.00元/吨,当日费用无涨跌;与本月初的13400.00元/吨相比,费用下降了49%。〖贰〗、环氧氯丙烷现货费用近期确实呈现明显上涨态势,主要受成本推动和供应收...

返回顶部