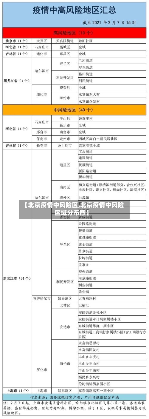
【北京疫情中风险区,北京疫情中风险区域分布图】

北京中风险地区是什么意思

北京朝阳区是低风险地区 。但是位于朝阳区六里屯街道八里庄北里东社区、朝阳区小红门乡肖村是中风险地区。最新疫情高中低风险等级区域的划分标准是什么 什么是高中低风险地区 高风险区域:指的是累计新冠病例超过了50例,同时14天内是有聚集性疫情发生。

【北京疫情中风险区,北京疫情中风险区域分布图】-第1张图片

中风险:14天内有新增确诊病例 ,累计确诊病例不超过50例,或累计确诊病例超过50例,14天内未发生聚集性疫情;高风险:累计病例超过50例 ,14天内有聚集性疫情发生 。

【北京疫情中风险区,北京疫情中风险区域分布图】-第2张图片

北京中风险地区是指该地区实施外防输入 、内防扩散的策略,尽快有序恢复正常的生产生活秩序,组织人员有序返岗 ,指导用工企业严格执行消毒、通风、测温等要求 ,降低人员密度 、减少人员聚集、加强人员防护,做到疫情防控与企业复工复产同步推进。

【北京疫情中风险区,北京疫情中风险区域分布图】-第3张图片

高风险地区是指本行政区域内累计确诊病例超过50例,14天内有聚集性疫情发生。中风险地区:是指本行政区域内14天内有新增确诊病例 ,累计确诊病例不超过50例;或累计确诊病例超过50例,14天内未发生聚集性疫情 。低风险地区:指本行政区域内无确诊病例,或连续14天无新增确诊病例 。

丰台区现高风险地区,机构防护不容疏忽!

〖壹〗、截至6月14日15时 ,丰台区花乡地区为全国唯一高风险地区,机构防护需严格落实以下措施:当前疫情风险背景高风险地区:丰台区花乡地区因新发地市场聚集性疫情被列为全国唯一高风险地区,新增确诊病例均与新发地市场相关。中风险地区:北京市西城区 、丰台区 、房山区、大兴区共8个街乡为中风险地区 ,需加强防控。

〖贰〗、无症状感染者2:现住丰台区郑王坟141号院,工作于西南郊冷库,1月21日风险管控核酸检测阳性 。无症状感染者3:现住丰台区南庭新苑小区 ,1月20日作为密切接触者隔离,1月21日核酸检测阳性。风险地区调整高风险地区:丰台区玉泉营街道万柳园小区(近14天累计报告8例本土确诊病例)。

〖叁〗 、截至2022年1月25日,北京丰台区存在中高风险地区 ,具体情况如下:高风险地区:丰台区玉泉营街道万柳园小区 。

〖肆〗、北京丰台区属于中高风险等级。北京丰台区高风险地区:新村街道、花乡(地区)乡。北京丰台区中风险地区:丰台街道 、南苑街道、长辛店街道、卢沟桥街道 、大红门街道、右安门街道、马家堡街道 、长辛店镇、南苑(地区)乡、卢沟桥(地区)乡 、西罗园街道 。

北京高风险区+〖壹〗、中风险区+7,新增病例+22!100吨鸡蛋已投放!

〖壹〗、截至4月26日 ,北京市新增本土新冠肺炎病毒感染者22例,新增1个高风险地区和7个中风险地区,并投放100吨政府鸡蛋储备 ,商超日备货量达平常5倍以上。北京新增本土病例22例,现有两条独立传播链条4月25日16时至26日16时,北京市新增本土新冠肺炎病毒感染者22例 ,其中确诊病例21例 、无症状感染者1例。

〖贰〗、0月19日0时至15时,北京新增本土新冠肺炎病毒感染者12例,均为隔离观察人员 ,分布在朝阳区、西城区和海淀区这3个区 。 具体分布及病例情况如下:朝阳区:6例,均为隔离观察人员,轻型5例 、无症状感染者1例。西城区:3例 ,均为隔离观察人员,轻型2例、无症状感染者1例。

〖叁〗、北京没有高风险地区,截止2022年3月30日只有朝阳区六里屯街道八里庄北里东社区是中风险区 ,其它区还是低风险地区 。3月30日零时 ,国务院客户端小程序疫情风险等级查询显示,北京朝阳区小红门乡肖村已经由中风险区调整为低风险区 。

〖肆〗 、河北省:1个 廊坊市永清县海森威工业小区 内蒙古自治区:1个 锡林郭勒盟二连浩特市南苑社区 根据当前疫情实际情况和发展态势,综合考虑新增和累计确诊病例数等因素 ,以县市区为单位,划分为低风险区、中风险区、高风险区。

北京有中高风险地区吗

〖壹〗 、北京中高风险区外来人员不得进入小区,且严格出京管理并不等同于封城。具体说明如下:小区管理措施恢复小区闸口设置:北京恢复所有小区闸口设置 ,在出入口严格执行测温、查证、登记措施,以此加强小区的疫情防控管理 。

〖贰〗 、总结:朝阳区被列为高风险地区后,通过严格落实防疫措施 、有序推进复工复产复课、完善社区管理 ,最大限度减少了对居民生活的影响。政府、专家和社区的协同努力,既保障了疫情防控的科学精准,也推动了经济社会秩序的逐步恢复。

〖叁〗 、国务院客户端小程序疫情风险等级查询服务显示 ,截至6月22日17时,北京已有4个高风险地区,涉及丰台区花乡(地区)乡、丰台区新村街道、大兴区西红门(地区)镇和大兴区黄村(地区)镇 。这4个地区与新发地农产品批发市场距离较近 ,其中花乡(地区)乡为新发地批发市场所在地区。

〖肆〗 、关注 展开全部 北京市无中高风险地区。通过查询相关公开信息显示 ,截至2023年1月9日,近来,北京市无新增中高风险地区 ,全市均为低风险地区 。风险区域解除,县、市、区全域实施常态化防控措施。

〖伍〗 、北京没有全面禁止出京,但风险区域人员原则上不出京。特别是近〖Fourteen〗、日通报确诊病例的街道人员 ,不能出京 。丰台区、大兴区等部分区域人员原则上禁止离京。如需出京,需按照相关原则提供核酸检测阴性证明等文件。

北京月坛街道疫情风险等级升为中风险是真的吗?

北京月坛街道疫情风险等级升为中风险是真的 。6月11日,北京市西城区确诊1例病例 。该病例家住西城区月坛街道西便门东大街。

北京市17个街道由中风险降为低风险 ,1个街道由高风险降为中风险。具体调整情况如下:6月26日:西城区月坛街道由中风险降为低风险 。6月28日:西城区金融街街道 、丰台区太平桥街道由中风险降为低风险。6月29日:海淀区永定路街道由高风险降为中风险。

停课背景与原因疫情风险升级:北京市西城区月坛街道和金融街街道被确定为“中风险地区”,根据教育部“未达到低风险不得开学 ”的要求,西城区委区政府决定采取停课措施 。防控形势严峻:当前疫情防控形势需要减少人员聚集 ,降低交叉感染风险,确保师生健康安全。

月14日上午,北京市第115场新冠肺炎疫情防控工作新闻发布会通报 ,13日新增确诊病例36例 ,其中30例在丰台。丰台区花乡地区疫情风险等级升级为高风险地区 。

020年6月13日下午,北京市有4个地区被列为了中风险地区,包括西城区月坛街道、房山区长阳镇、丰台区西罗园街道以及花乡地区。这些地区按照中风险地区的防控要求 ,严格执行了各项防疫措施,以确保居民的健康与安全。

4月25日起北京5地升级中风险地区(在朝阳房山)

自4月25日起,北京市将朝阳区垡头街道垡头西里社区 、三间房乡艺水芳园社区 、南磨房乡南新园社区、十八里店乡周家庄中路19号院和房山区窦店镇于庄村这5个地区升级为中风险地区 。信息来源:4月25日北京市新型冠状病毒肺炎疫情防控工作第314场新闻发布会。具体升级地区及病例情况:朝阳区垡头街道垡头西里社区:近14天累计报告5例本土确诊病例。

月29日起 ,北京市朝阳区潘家园街道松榆西里社区由中风险地区升级为高风险地区,房山区琉璃河镇兴礼村由低风险地区升级为中风险地区 。信息来源:4月29日北京市新型冠状病毒肺炎疫情防控工作第319场新闻发布会 。朝阳区潘家园街道松榆西里社区调整情况:调整前风险等级:中风险地区。

房山区窦店镇于庄村也因14天内累计报告2例本土确诊病例被化为中风险地区。而朝阳区潘家园街道松榆里社区是北京市近来唯一一个高风险地区 。

相关推荐

  • 老九门迅雷下载/老九门迅雷下载链接

    老九门迅雷下载/老九门迅雷下载链接

    老九门迅雷高清下载,老九门高清下载,迅雷链接分享合法性风险:通过搜索引擎查找“老九门迅雷高清下载”并从非官方渠道获取资源,可能涉及侵权行为。此类资源常伴随病毒、恶意软件或广告干扰,存在安全风险。正规渠道建议:建议通过爱奇艺、腾讯视频、优酷等正版视频平台观看,这些平台提供高清画质且支持多设备播放,同时保障用户权益。如果您正在寻找《老九门》的未删减版资源,我...

  • 杨幂的生万物免费观看(生万物免费观看)

    杨幂的生万物免费观看(生万物免费观看)

    杨幂《生万物》在哪个平台播放《生万物》于2025年8月13日起在央视八套(CCTV-8)黄金档及爱奇艺平台同步播出,爱奇艺为独家网络播放平台。央视八套是中国中央电视台旗下的电视剧频道,以播出各类优秀电视剧为主,拥有广泛的观众群体,覆盖范围广,能让不同年龄段、不同地域的观众收看到节目。杨幂与欧豪是通过共同主演年代情感史诗剧《生万物》而合作的,该剧由刘家成...

  • 今日金川镍板费用费用/最新金川镍板费用

    今日金川镍板费用费用/最新金川镍板费用

    2025年12月26日金川公司镍板费用〖壹〗、025年12月26日金川公司镍板费用核心数据如下:不同规格产品费用电解镍(Ni≥996%,大板):北方有色网显示产地为金川集团的费用是135400元/吨;佛山市场该规格产地为金川集团的费用是136300元/吨。电解镍(Ni≥996%,桶装小块):北方有色网显示产地为金川集团的费用是137200元/吨。〖贰〗、...

  • 今日沥青期货费用(今天沥青期货费用)

    今日沥青期货费用(今天沥青期货费用)

    期货一万能买多少沥青?期货交易的资金利用率如何?〖壹〗、一万元在期货市场能购买的沥青手数取决于沥青期货费用和保证金比例,在费用为3000元/吨、保证金比例10%的情况下,大约可购买3手(需预留风险资金);期货交易资金利用率需根据风险承受能力、市场行情等因素综合确定,高利用率伴随高风险。一万元能购买多少沥青期货合约规格与保证金计算:沥青期货合约的交易单位为1...

  • qq个人日记/个人日记在哪

    qq个人日记/个人日记在哪

    手机qq空间私密日志如何查看??急求〖壹〗、在手机QQ上查看私密日志的方法很简单。首先,你需要打开手机中的“QQ空间”,这通常位于主界面的应用列表中。进入之后,你会看到一个名为“更多”的选项,点击它,进入更多功能页面。在“全部应用”里找到并打开“私密日志”。〖贰〗、首先我们打开qq,在动态页面中点击“好友动态”选项。然后我们在该页面中点击“个人头像”图标选...

    2026/04/17
  • 【qq飞车ae86,飞车ae86怎么获得】

    【qq飞车ae86,飞车ae86怎么获得】

    qq飞车ae86怎么获得《QQ飞车》游戏中完成指定任务和组成三人车队,积攒86个秋之疾风道具,即可兑换领取永久A车AE86。通过幸运占卜获得。通过点券购买获得。在节日活动中作为礼物获得。可以。通过查询搜狐网显示,QQ飞车游戏中,AE86可以通过“商城购买”玩家也可以到应用商店下载QQ飞车端游版本,在商城里找到手Q购车礼活动页面,使用点卷就能购买得到AE86...

    2026/04/17
  • 世界市场乙烯费用行情(乙烯费用最新费用查询)

    世界市场乙烯费用行情(乙烯费用最新费用查询)

    2024年聚乙烯市场行情预测〖壹〗、024年国内聚乙烯市场整体呈现震荡上行态势,但不同品类走势分化明显,高压、线性产品表现偏强,低压产品走势偏弱。全年费用走势差异不同品类的费用表现和波动幅度存在明显区别:-线性、高压:整体震荡上行,高压涨幅相对更大。〖贰〗、024年产能规模与增速产能规模:2024年聚乙烯产能达3431万吨/年,较上一年增长11%。这一...

  • PCB上游再现涨价潮!胜宏科技登顶A股吸金榜,东山精密创新高!华宝基金电子ETF(515260)拉升1.8%冲击前高

    PCB上游再现涨价潮!胜宏科技登顶A股吸金榜,东山精密创新高!华宝基金电子ETF(515260)拉升1.8%冲击前高

      今日(4月17日)PCB龙头表现活跃,胜宏科技领涨超8%登顶A股吸金榜;东山精密涨逾7%创历史新高,深南电路涨超4%,沪电股份、生益科技涨逾2%,成份股囊括这些PCB龙头的电子ETF华宝(515260)场内涨幅盘中上探1.85%,现涨1.56%,距离上市高点(0.746)仅一步之遥,并且场内频现溢价区间,显示买盘资金更为强势!  资金面上,截至发稿,...

    2026/04/17
  • 【花生最新行情2015,花生最新行情今日】

    【花生最新行情2015,花生最新行情今日】

    花生一亩地赚多少钱025年一亩花生的收入预计在几百元到两千多元之间,具体收益受产量、市场费用和种植成本影响显著。花生的亩产量差异很大,普通农户种植一般在400-600斤,按当前市场费用每斤2-5元计算,毛收入约1200-3000元。扣除种子、肥料、农药、人工等成本(通常几百到一千多元),净利润大多在500-2000元范围内。种植一亩花生的净利润在500-1...

  • 24小时镍走势分析(实时镍费用走势图)

    24小时镍走势分析(实时镍费用走势图)

    伦镍逼仓事件有反转!“大空头”将逃过一劫?伦镍逼仓事件中,青山集团若能筹集足够镍现货交割,确实可能逃过一劫,甚至反转局势使多头面临风险。具体分析如下:事件背景与逼空逻辑本周伦镍费用出现极端波动,周一开盘约3万美元/吨,当日涨至5万美元/吨,周二一度突破10万美元/吨,最终停盘前收于8万美元/吨附近。此次逼空行情的核心是多头针对青山集团的20万吨空单展开攻击...

返回顶部