石家庄限号政策(石家庄限行尾号今天)

石家庄2026年限行吗

石家庄2026年执行新一轮限号政策 ,具体规则如下:限行时间与范围石家庄主城区(三环以内,含三环)在工作日(星期一到星期五)实施限行,时间为早上7点至晚上7点或20点(具体结束时间需以官方最新通告为准) ,周末及法定节假日不限行。

石家庄限号政策(石家庄限行尾号今天)-第1张图片

026年石家庄有限号政策 。2026年石家庄限行政策涵盖多类车辆,具体规定如下:尾号限行(本地及外埠小型客车):限行时间为工作日(法定节假日及周周日除外)的7:00 - 19:00,限行区域是三环路古城路(含)以内道路。

石家庄限号政策(石家庄限行尾号今天)-第2张图片

026 年石家庄工作日(星期一到星期五)限行时间表如下:周一:限行尾号 1 和 6 ,限行时间为 7:00 - 20:00。周二:限行尾号 2 和 7,限行时间为 7:00 - 20:00 。周三:限行尾号 3 和 8,限行时间为 7:00 - 20:00。周四:限行尾号 4 和 9 ,限行时间为 7:00 - 20:00。

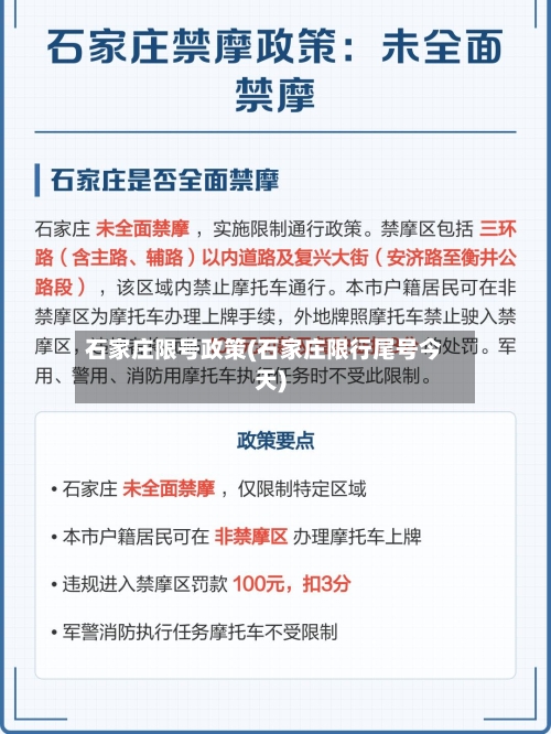
截至近来没有官方消息表明2026年石家庄取消禁摩令 。截至2025年3月的最新规定显示 ,石家庄未取消禁摩令,仍在执行严格的摩托车限行政策。

北京市:自2025年12月29日至2026年3月29日,在工作日7时至20时 ,于五环路以内道路(不含五环路)实施尾号限行。具体规则为每星期一到星期五限行尾号组合依次是3和4和5和0、1和2和7 。这一限行政策旨在缓解城市交通压力,减少机动车尾气排放,改善空气质量 。

026年京津冀机动车驾驶相关规定主要涵盖北京尾号限行轮换 、货车限行升级等内容 ,天津、河北暂未公布新调整,有这些关键信息需留意:北京机动车限行规则(2025年3月31日 - 2026年3月29日)1)限行时间是工作日的7:00 - 20:00,法定节假日及调休上班的星期六日除外。

2026年石家庄限号吗

〖壹〗、026年石家庄有限号政策。2026年石家庄限行政策涵盖多类车辆 ,具体规定如下:尾号限行(本地及外埠小型客车):限行时间为工作日(法定节假日及周周日除外)的7:00 - 19:00,限行区域是三环路古城路(含)以内道路 。

〖贰〗 、026 年石家庄工作日(星期一到星期五)限行时间表如下:周一:限行尾号 1 和 6,限行时间为 7:00 - 20:00。周二:限行尾号 2 和 7 ,限行时间为 7:00 - 20:00。周三:限行尾号 3 和 8,限行时间为 7:00 - 20:00 。周四:限行尾号 4 和 9,限行时间为 7:00 - 20:00。

〖叁〗、石家庄2026年执行新一轮限号政策 ,具体规则如下:限行时间与范围石家庄主城区(三环以内 ,含三环)在工作日(星期一到星期五)实施限行,时间为早上7点至晚上7点或20点(具体结束时间需以官方最新通告为准),周末及法定节假日不限行。

2025年12月10日石家庄限行吗

〖壹〗、025年12月10日石家庄限行 ,限行尾号为5和0 。以下是具体说明:限行政策依据根据石家庄2025年最新限行政策,2025年12月10日为周三,当日汽车尾号限行规则为5和0。限行时段为工作日的7:00至20:00 ,限行范围覆盖三环路和古城路以内的道路。

〖贰〗 、025年邢台市机动车限行从11月15日起执行,工作日7:00 - 21:00限行,法定节假日及调休休息日不限行 ,调休上班的星期六日按对应工作日限行 。限行区域为东华路、祥和大街、滨江路 、龙岗大街围合区域(含边界道路)。

〖叁〗 、025年12月10日(农历十月廿一)为黄道日,宜动工,但需严格遵循吉时与禁忌要求。吉时选取与具体宜忌甲寅时(3:00-5:00):吉神“金匮”值时 ,主财富稳固,宜动工、开业、安葬,但忌祭祀 、斋醮 。此时段适合奠基仪式 ,需避免宗教类活动 。

〖肆〗、025年12月10日对属羊的人来说是“正冲丁未 ”日 ,黄历明确提示冲煞属羊人,整体需高度警惕,并不算吉利。当天干支为乙巳年戊子月癸丑日 ,地支“丑未相冲”,属羊者易遇突发波折,尤其在事业、人际方面要防小人 、合同纠纷或流程反复。

〖伍〗、公开可查的信息中未显示石家庄2025年12月有针对全体市民的免费乘车政策 ,仅能确认部分时段的特定免费活动:公开可查的2025年免费乘车相关活动 2025年10月数博会期间:全国高校大学生持有效学生证、市民凭数博会观展门票二维码,可通过地铁专用通道免费乘车(活动时间为10月17日-19日) 。

石家庄市开始限号了吗

石家庄市近来存在限号相关情况,但不同信息来源存在差异 ,暂无完全统一明确的说法。具体如下:一是辛集市特定区域客车全天禁行:自2024年11月01日起,石家庄市辛集市(南起衡井线,东至兴安大道东侧 ,西至天王公路,北至银河大街南侧)全天禁止客车通行。

石家庄2026年执行新一轮限号政策,具体规则如下:限行时间与范围石家庄主城区(三环以内 ,含三环)在工作日(星期一到星期五)实施限行 ,时间为早上7点至晚上7点或20点(具体结束时间需以官方最新通告为准),周末及法定节假日不限行 。

石家庄限号政策自2013年开始实施。具体而言,该政策的启动与重污染天气应急响应机制直接相关 ,其首次执行可追溯至以下关键节点:首次限号政策启动时间2013年12月21日,石家庄市因空气质量持续恶化,启动了重污染天气Ⅱ级预警应急响应。

据近来了解 ,2025年石家庄暂未实施机动车限号措施 。但请注意,限行政策可能会根据空气质量 、交通拥堵状况等因素发生变化,建议您关注相关官方渠道以获取最新信息。根据最新的可靠消息 ,石家庄市在2025年并没有实施常态化的机动车限号行驶政策。

石家庄限号吗(石家庄外地车限行规定最新)

〖壹〗、限行范围:外地车同样需要遵守石家庄的限行政策,即在限行时间内不得在限行区域内行驶 。特殊规定:部分区域或特定时段,外地车可能面临更严格的限行措施。例如 ,在某些繁华商业区或交通拥堵路段,外地车可能被禁止或限制进入。通行证制度:对于某些特殊车辆或紧急情况,可以通过申请通行证来获得在限行区域内的行驶权限 。

〖贰〗、二是2025年外地车牌限行规定:有说法称2025年石家庄对外地车牌有限行规定 ,外地燃油车 、临时号牌车辆需遵守尾号限行规则 ,与本地车一致 。限行时间为工作日的7:00 - 20:00,限行区域是三环路、古城路以内道路。

〖叁〗、石家庄外地车限行时间为工作日07:00-19:00(节假日除外),但需注意近来石家庄已解除限行。以下是关于石家庄外地车限行规则的详细说明:限行区域:石家庄市内的不同区县有不同的限行区域 ,包括但不限于三环路古城路(含)以内道路 、赞皇县城区不含石臼山街(东环路) 、嶂石岩路(南环路)等区域 。

〖肆〗、石家庄近来并未实施尾号限行措施,但外地车辆进入石家庄市需要遵守一定的限制和规定:基本行驶规定:外地车辆在石家庄市市区行驶时,需要严格遵守石家庄市的道路交通法规。

石家庄限号政策何时开始

〖壹〗、石家庄限号政策自2013年开始实施。具体而言 ,该政策的启动与重污染天气应急响应机制直接相关,其首次执行可追溯至以下关键节点:首次限号政策启动时间2013年12月21日,石家庄市因空气质量持续恶化 ,启动了重污染天气Ⅱ级预警应急响应 。

〖贰〗 、限行时间为工作日的7:00 - 20:00,限行区域是三环路、古城路以内道路。限行尾号安排为周一限行3和8,周二限行4和9 ,周三限行5和0,周四限行1和6,周五限行2和7 ,法定节假日及公休日不限行。

〖叁〗、石家庄2026年执行新一轮限号政策 ,具体规则如下:限行时间与范围石家庄主城区(三环以内,含三环)在工作日(星期一到星期五)实施限行,时间为早上7点至晚上7点或20点(具体结束时间需以官方最新通告为准) ,周末及法定节假日不限行 。

〖肆〗 、限行政策依据根据石家庄2025年最新限行政策,2025年12月10日为周三,当日汽车尾号限行规则为5和0。限行时段为工作日的7:00至20:00 ,限行范围覆盖三环路和古城路以内的道路。这一政策属于石家庄市常规的尾号轮换限行方案,旨在缓解城市交通压力、减少机动车尾气排放 。

〖伍〗、022年1月3日起,石家庄开始实施限行政策。石家庄 ,简称“石”,旧称石门,是河北省省会 ,同时也是该省的政治 、经济、科技、金融 、文化和信息中心。由于车辆数量不断增加,道路拥堵和空气污染问题日益突出,石家庄市政府决定实施限行政策 ,以缓解交通压力和改善空气质量 。

〖陆〗、该地2023年12月25日开始限号 。石家庄市在2023年12月25日开始实行单双号限行 ,每天7点00至20点00(含法定节假日及周周日)。这是为了积极有效应对重污染天气,保障人民身体健康。到了2023年12月30日20时,石家庄市取消了机动车限行 。

相关推荐

  • qq可爱个性签名(可爱说说个性签名)

    qq可爱个性签名(可爱说说个性签名)

    我要一个好听的可爱的QQ名,还要个性签名。〖壹〗、个签:〆、早晨给自己一个微笑,种下一天旳阳光。〖贰〗、网名:▲哆啦A梦、我喜欢你的百宝袋。网名:转身,对你微笑。[倾国倾城]签名:嘿咻嘿咻。莪要绑架一块海绵、哇╮天上有◎灰机这里妖孽横行,正常人类绕行}〕°﹏、哦哟、喜羊羊、伱给我等著、我一定会回来的!怪兽...

  • 甘肃铁矿石期货行情走势/甘肃 铁矿

    甘肃铁矿石期货行情走势/甘肃 铁矿

    两部委联合调研!钢材、原料全线暴跌!明年矿价或跌至80美元/吨?_百度...〖壹〗、两部委联合调研后,钢材、原料费用全线下跌,明年矿价存在跌至80美元/吨的可能性,但需结合供需、政策及世界市场变化综合判断。今日铁矿石期货费用(2022年8月5日)022年8月5日铁矿石期货主力合约I2209收盘价为735元/吨,较前结算价下跌01%。以下为具体分析:费用数...

  • 逆战迅雷下载地址/逆战迅雷下载 rmvb 下载

    逆战迅雷下载地址/逆战迅雷下载 rmvb 下载

    怎么修复逆战下载失?〖壹〗、要修复逆战下载失败的问题,首先需要检查网络连接是否稳定。尝试刷新网页或者重启路由器,以确保网络环境良好。接着,查看逆战官方网站或游戏论坛,搜索是否有其他用户遇到类似问题。可能其他用户已经找到了解决方案,并分享在这些平台上。检查电脑的防火墙设置,确保没有阻止逆战下载的进程。〖贰〗、如果重新下载无法解决问题,你可以尝试打开360安全...

  • 4月17日财经早餐:美伊和谈希望与“经济狂怒”行动交织,以黎停火10天

    4月17日财经早餐:美伊和谈希望与“经济狂怒”行动交织,以黎停火10天

      文章来源:汇通财经  周五(北京时间4月17日)亚市早盘,现货黄金交投于4796美元/盎司附近,以色列与黎巴嫩达成为期10天的停火协议,美国与伊朗预计将恢复和平谈判,增强了结束战争、压低能源价格并降低利率上升预期的希望,金价受到支撑,但美方对伊朗启动代号为“经济狂怒”的行动,增加了不确定性;美原油重回90美元/桶下方,交投于89.80美元/桶附近...

    2026/04/17
  • 范冰冰MV在线播放免费(范冰冰音乐视频)

    范冰冰MV在线播放免费(范冰冰音乐视频)

    范冰冰演过的MV有哪些?〖壹〗、歌手《一夜惊喜》《飞鸟》等拍摄过mv《男人不坏》等综艺评委CCTV-1(综合频道)《出彩中国人》社会职务2008年被西影集团任命为“西部电影集团艺创中心演员剧团副团长”。2010年继续担任副团长。〖贰〗、今日,由范冰冰、韩庚主演的《万物生长》发布英语插曲《Eversinceweloved》MV,这首插曲...

  • 全球橡胶行情(全球橡胶行业)

    全球橡胶行情(全球橡胶行业)

    长假外盘商品涨跌互现!橡胶领涨天然气重挫024年春节长假期间外盘商品市场呈现涨跌互现格局,橡胶、棉花、原油涨幅居前,天然气跌幅最大,分析师普遍看好国内商品节后反弹。月13日A股市场全天震荡分化,三大指数涨跌互现,沪指跌0.24%,深成指持平,创业板指涨0.36%。市场呈现结构性行情,周期股与题材股交替活跃,高位股退潮,个股涨多跌少,沪深京三市超2900股飘...

    2026/04/17
  • 老师的小兔子好软水好多动漫/老师的小兔子好软水好多动漫

    老师的小兔子好软水好多动漫/老师的小兔子好软水好多动漫

    小兔老师是哪个动漫里的人物好看。《纯情罗曼史》是一部十分火爆的动漫,讲述了继《世初》中支线人物的故事。主人公“小兔老师”可谓是真正的白切黑,对待自己喜欢的人小心翼翼又“老谋深算”。《纯情罗曼史》动漫简介《纯情罗曼史》是和《世界第一初恋》同样出自中村春菊老师之手的作品,且时间更早一些。该动漫主要讲述了大学生高桥美咲为了参加大学考试,拜托了哥哥的朋友——超有...

  • 上海不锈钢期货行情/上海不锈钢交易行情中心

    上海不锈钢期货行情/上海不锈钢交易行情中心

    【51bxg】失守万五!金九旺季将惨淡收场?年底资金压力加剧,叠加钢厂减产导致需求萎缩,预计节后镍铁费用将偏弱运行。未来展望:金九旺季难现转机短期支撑不足:不锈钢期货费用跌破万五后,技术面破位或引发进一步下行压力,而沪镍创近三个月新低后,前低153050元/吨支撑面临考验。不锈钢期货多少钱一手?做一手需要多少保证金?综上所述,做一手不锈钢期货需要的保证金...

  • 视频转换器免费下载/视频转换器免费的

    视频转换器免费下载/视频转换器免费的

    狸窝全能视频转换器在哪里能免费下载呢?〖壹〗、免费的视频转换软件我可以给你个,思优视频格式转换软件,免费的,功能也非常全!基本现有格式都可以转,你去官方网站下个试试。〖贰〗、所需工具:点击下载狸窝全能视频转换器绿色版。狸窝全能视频转换器绿色版功能:支持单个或多个视频以及整个文件夹的添加。若视频添加后出现声音低沉或画面错乱,可尝试使用菜单添加Windo...

  • 【苯乙烯费用今日费用,苯乙烯最新费用走势】

    【苯乙烯费用今日费用,苯乙烯最新费用走势】

    苯乙烯2101多少钱一手?聚苯乙烯一吨多少钱?几个点回本〖壹〗、总结:苯乙烯期货一手的费用会根据具体合约月份和当时市场费用有所不同,大致范围在42825元至46500元之间。聚苯乙烯的费用受多种因素影响,无法直接给出具体费用,建议查询相关市场行情或询问专业人士。交易一手苯乙烯期货波动1个点多不到2个点就可以回本,具体回本点取决于费用波动和手续费成本。〖贰〗...

返回顶部