【上海防控疫情新规定,上海防疫防控措施】

上海出沪返沪最新规定(2022最新)

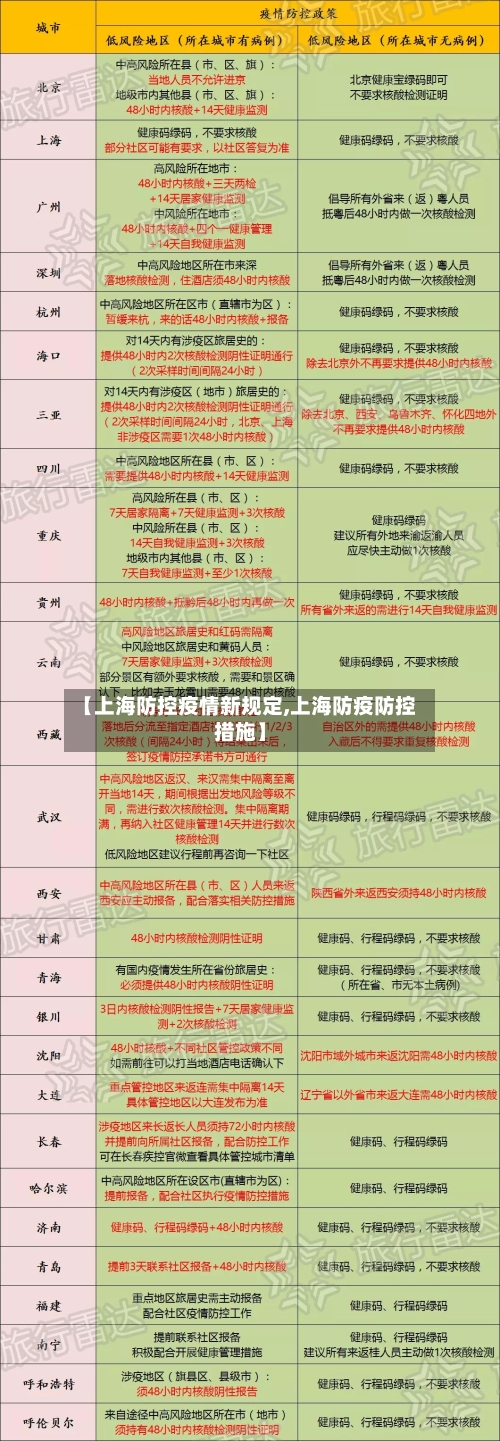
022年上海出沪返沪规定如下 ,其中出沪返沪措施实施至2022年3月15日,后续动态调整;入境人员规定按国家第八版方案长期执行。具体规定如下:出沪规定非必要不离沪 、不出境:除返乡探亲、必要公务等需求外,鼓励在沪过节 ,减少人员流动 。

【上海防控疫情新规定,上海防疫防控措施】-第1张图片

出沪离沪规定低风险地区出行:截至2022年2月15日,上海全域为低风险地区,离沪不设限制 ,无需提供核酸检测阴性证明或健康码绿码即可自由出行。非必要不前往中高风险地区:上海市疫情防控工作领导小组办公室建议市民非必要不前往国内疫情中高风险地区 ,非必要不出境。

【上海防控疫情新规定,上海防疫防控措施】-第2张图片

上海隔离政策最新 2022年11月17日日 入境来沪 对入境人员,管理措施由“7天集中隔离+3天居家健康监测”调整为“5天集中隔离+3天居家隔离 ” 。11月13日 澳门来沪 对有澳门旅居史的来沪返沪人员不再实行隔离措施。抵沪后尽快且1两小时之内向所在居村委和单位(或所住宾馆)报告,完成3天3检。

【上海防控疫情新规定,上海防疫防控措施】-第3张图片

上海进一步优化调整疫情防控措施不在显示来沪返沪不满5天

市疫情防控工作领导小组办公室发布进一步优化调整疫情防控的相关措施 ,具体如下:优化调整密切接触者隔离管理方式对符合居家隔离条件的密切接触者,由“5天集中隔离医学观察+3天居家隔离医学观察”调整为“5天居家隔离医学观察”,也可自愿选取集中隔离 。

取消“来沪返沪不满5天 ”标记提示:来沪返沪人员抵沪不满5天者 ,其“随申码”“场所码”等展示界面不再显示“来沪返沪不满5天 ”的标记提示 。同时,也不再限制他们进入相关公共场所。这一变化消除了对来沪返沪人员的歧视和限制,保障了他们的合法权益。

三)来沪返沪人员抵沪不满5天者 ,其 “随申码 ”“场所码”等展示界面不再显示“来沪返沪不满5天”的标记提示,不再限制其进入相关公共场所 。上述优化调整措施自2022年12月8日零时起实施。后续,我市将根据国家政策和疫情形势 ,持续优化调整相关防控措施。

来沪返沪不满5天的政策在2022年12月8日0时取消 。通过查询相关公开信息显示,2022年12月7日,上海市疫情防控工作领导小组办公室发布进一步优化调整疫情防控的相关措施 ,来沪返沪人员抵沪不满5天者 ,其随申码,场所码等展示界面不再显示来沪返沪不满5天的标记提示,不再限制其进入相关公共场所。

上海什么时候解封

〖壹〗、上海已于6月1日起逐步解封。以下是具体解封进程和相关信息:解封启动时间:根据政府通报 ,上海自6月1日起取消电子通行证,并逐步恢复公共交通 、允许跨区流动 。这一决策标志着上海正式进入解封阶段,此前长达两个月的封控措施开始有序调整。

〖贰〗、撤案后微信解封的时间通常在1到10个工作日内 ,具体时间取决于多种因素。法院流程效率 在一般情况下,如果对方已经撤诉,微信账户会在法院作出解除裁定并通知执行部门后的1到5个工作日内解冻 。在一些大城市 ,如北京、上海,由于法院工作效率高,可能在24小时内就完成解冻。

〖叁〗 、第二阶段 ,5月22日至5月31日,单日新增感染者数进一步减少,不断缩小封控区和管控区范围直至解封 ,加快疫情防控向常态化分级分类管理转变。第三阶段 ,6月1日至6月中下旬,在严格防范疫情反弹 、风险可控的前提下,全面实施疫情防控常态化管理 ,全面恢复上海全市正常生产生活秩序 。

最新全国各城市隔离政策

〖壹〗、经福建省口岸入境的人员,实施7天集中隔离医学观察,解除后根据目的地继续实施3天居家健康监测或点对点送上返程交通工具 。在福建省外口岸隔离满7天的入闽人员 ,在入境后10天内返回福州市内的,仍要实施居家健康监测直至满10天。武汉:入境人员采取“7天集中隔离医学观察+3天居家健康监测 ”,并在指定时间开展核酸检测。

〖贰〗、国内主要城市对入境人员的隔离政策普遍实施“7天集中隔离医学观察+3天居家健康监测” ,部分城市根据实际情况有细微调整,国内其他地区来返人员政策因城市风险等级和来源地不同存在差异 。

〖叁〗 、中国多地入境隔离时间缩短,北京、厦门等城市已调整相关政策。近来除北京外 ,各个地区入境要求略有不同,许多地方依然维持长达28天的隔离和健康监控(14天集中隔离+14天居家隔离 或者 14天集中隔离+7天居家隔离+7天健康监测),但部分城市已试点缩短隔离时间。

〖肆〗、入境口岸为国内其它地区的 ,若在当地集中隔离满14天 ,即可参照国内人员政策进京;不满14天,原则上不得进京;不满14天进京的,居家隔离补足14天 ,不具备居家隔离条件的进行集中隔离 。

相关推荐

  • 西游圣经/西游圣经完结TXT

    西游圣经/西游圣经完结TXT

    西游:小白龙的正果就是如来柱子上的装饰物,结局其实也不怎么样_百度知...结局的象征意义与修行价值小白龙从死刑犯到护法神的转变,体现了佛教“放下屠刀,立地成佛”的救赎理念。其盘绕柱上的形象,象征对佛法的守护与皈依的坚定,是修行者脱离轮回、获得正果的体现。尽管失去自由,但作为护法神,其存在本身即具有宗教意义,远非“坐牢”或“装饰物”可概括。在我看来小白龙是被...

    2026/04/17
  • 方一天离任官宣!万家基金“换帅”:老将陈广益升任董事长 “投研派”莫海波出任总经理

    方一天离任官宣!万家基金“换帅”:老将陈广益升任董事长 “投研派”莫海波出任总经理

      4月17日,万家基金发布董事长及高级管理人员变更公告,掌舵公司长达11年的董事长方一天因个人原因正式离任,离职日期为2026年4月16日。与此同时,公司原总经理陈广益转任董事长,原副总经理莫海波升任总经理。此次管理层新老交替,标志着万家基金进入新的发展阶段。  方一天掌舵万家基金11年:规模从124亿增至5982亿,非货规模迈入前1/3梯队  公...

    2026/04/17
  • 男版名媛/名媛男照片

    男版名媛/名媛男照片

    男版名媛女版名援扒出来背后金玉其外败絮其中〖壹〗、男版名媛、女版名援现象背后,本质是通过虚假包装营造财富假象,实则金玉其外败絮其中。这种行为不仅违背诚信原则,更隐藏多重风险,以下从不同维度展开分析:炫富行为暴露个人认知缺陷中国传统文化强调“财不露白,贵不独行”,其核心逻辑是财富需与自身能力、品德相匹配。男版名媛是什么意思?将男性称为“名媛”是对传统“名媛...

    2026/04/17
  • 白城玉米最新费用表/白城玉米产量

    白城玉米最新费用表/白城玉米产量

    2025ⅱ月吉林玉米费用具体费用信息12月上半月吉林省农产品市场玉米平均费用为03元/斤。进入下旬,不同地区的收购费用略有不同:长春地区收购价在2160元/吨左右,松原地区约2150元/吨,白城地区约2100元/吨,四平地区略高,约为2180元/吨。这些费用与前期相比基本持平,市场表现稳定。025年吉林省玉米费用比较高预计在25元/斤左右,但需密切关注市场...

  • 【硅铁最新标准,硅铁国家标准百度文库】

    【硅铁最新标准,硅铁国家标准百度文库】

    期货里的硅铁是什么东西?硅铁期货在市场中有什么特殊地位?〖壹〗、硅铁是由硅和铁组成的铁合金,主要成分包括硅(72%-78%)、铁(22%-28%)及少量碳和其他杂质,在钢铁工业中作为脱氧剂和合金剂,在铸造业中用于改善铸件性能。硅铁期货在市场中具有反映供需关系、费用波动受多重因素影响、受政策法规影响显著等特殊地位。〖贰〗、硅铁是硅和铁组成的铁合金,在期货市场...

    2026/04/17
  • 钯世界费用走势图/钯世界费用走势图最新

    钯世界费用走势图/钯世界费用走势图最新

    钯金开采成本与市场费用的关系如何?钯金开采成本和市场费用的关系比较复杂,简单说就是开采成本会影响费用,但费用不完全由成本决定。近来钯金的市场费用在每盎司900美元左右波动,而全球主要矿山的开采成本大约在600-800美元/盎司。具体来看几个关键点:成本构成方面钯金开采成本主要包括矿石开采、选矿、精炼等环节。钯金作为一种贵金属,其费用受世界市场供需关系的...

  • 国储棉最新费用(国储棉是几级棉花)

    国储棉最新费用(国储棉是几级棉花)

    国储棉花的数量如何影响市场供需?这种影响如何进行了解和分析?_百度...国储棉花数量通过调节市场供应直接影响供需平衡,进而影响费用和产业稳定,其影响可通过官方数据、种植产量、需求变化及世界市场动态等多维度分析。行业组织政策:行业组织制定的相关标准和规范,会影响棉花的生产和流通。比如,行业组织提高棉花质量标准,可能导致部分不符合标准的棉花供应减少,从而影响费...

  • 不二神探电影完整版(不二神探电影完整版免费观看)

    不二神探电影完整版(不二神探电影完整版免费观看)

    不二神探电影剧情在短短数日之内,全城被三起神秘的微笑杀人案震惊。青年警探、警局中的幽默人物王不二(文章饰)在调查过程中,凭借敏锐的洞察力断定这是一系列连环谋杀案,他与搭档黄非红(李连杰饰)的紧张刺激的“追凶”之旅就此开启。黄非红虽然在外人看来经常出错,实则深藏不露,关键时刻总能化险为夷,为王不二提供关键援助。《不二神探》电影剧情如下:案件背景:在短短数日之...

  • 【大豆行情最新消息,大豆行情走势今日】

    【大豆行情最新消息,大豆行情走势今日】

    2026年2月大豆期货行情走势如何〖壹〗、026年2月大豆期货行情呈现内外盘同步上涨态势,其中外盘美豆涨幅显著高于国内。〖贰〗、026年2月底大豆行情整体呈现国内稳中偏强、世界震荡回升的特点。国内市场表现现货费用:东北产区35%蛋白商品豆报价维持在3元/斤以上,优质豆源供应偏紧支撑费用。春节后涨势虽放缓,但基层余粮持续减少形成底部支撑。〖叁〗、026年2...

  • 今日纸浆费用最新行情/今日纸浆最新报价

    今日纸浆费用最新行情/今日纸浆最新报价

    2024-1-24行情分析:黑色、油脂缩量上涨,纸浆震荡上行024年1月24日行情分析显示,黑色系、油脂板块呈现缩量上涨,纸浆震荡上行,具体品种表现如下:黑色系:螺纹钢与铁矿反弹,空头力量减弱但需求有限RB2405(螺纹钢)技术形态:日线级别从震荡区间下边界启动上涨波段,收盘为减仓缩量阳线,光头阳线突破中间压力位,上行空间打开。大盘行情分析:2020年12...

返回顶部