四川的疫情风险地区名单(四川各地疫情风险等级)

成都无新增!四川低风险区全面恢复餐饮,144个低风险县(市 、区)名单

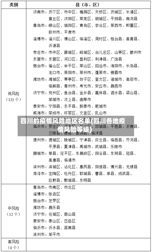
月9日成都无新增新冠肺炎确诊病例 ,四川省144个低风险县(市、区)全面恢复餐饮服务经营单位正常营业 ,但限制集体性聚餐、承办宴席(含农村自办群体性宴席),严格落实通风 、清洁消毒、人员体温检测等防控措施。 以下是详细情况:成都疫情最新情况 3月9日0-24时,成都市无新增新冠肺炎确诊病例 ,新增出院病例1人 。

四川的疫情风险地区名单(四川各地疫情风险等级)-第1张图片

月7日,四川卫健委发布通知,低风险地区全面恢复餐饮服务经营单位正常营业 ,但限制集体性聚餐、承办宴席(含农村自办群体性宴席);中风险地区有序开放堂食服务,禁止集体性聚餐 、承办宴席;高风险地区暂停营业 。

四川的疫情风险地区名单(四川各地疫情风险等级)-第2张图片

成都已全面恢复餐饮营业,低风险地区餐饮服务经营单位可正常营业。以下是关于成都全面恢复餐饮营业的详细介绍:恢复营业通知:3月18日 ,成都市新型冠状病毒肺炎疫情防控指挥部复工复产工作组下发《关于全面加快餐饮业经营复苏的通知》,对餐饮业复工复产进行指导,促进全市餐饮行业经营尽快复苏。

成都疫情防控情况最新数据:截至7月1日0时 ,成都累计报告确诊病例199例,累计出院185人,死亡3人 ,其余11例境外输入确诊病例正在定点医院隔离治疗 。全市现有7例无症状感染者正在接受集中隔离医学观察。低风险地区:四川省183个县(市、区)均为低风险地区 ,疫情防控形势持续向好。

截至3月14日0时,四川省累计报告新型冠状病毒肺炎确诊病例539例,涉及21个市(州) 。四川省已连续10天无新增确诊病例。全省现有无现症病例区(低风险县市、区)182个 、散发病例区(中风险县市、区)1个 ,无社区暴发和局部流行区(高风险县市、区)。

四川4月12日新增本土无症状感染者3例

〖壹〗 、月12日0时至24时,四川新增本土无症状感染者3例,均在绵阳市 ,为省外重点地区来(返)绵人员,在重点地区人员管控中发现 。 具体情况如下:新增本土无症状感染者情况 3例新增本土无症状感染者均位于绵阳市,为省外重点地区来(返)绵人员。感染者在重点地区人员管控中发现 ,4月12日被诊断为无症状感染者。

〖贰〗、月12日0—24时,31省份新增本土确诊病例1500例、本土无症状感染者26420例,主要与上海 、吉林等地疫情有关 。

〖叁〗 、月3日0-24时 ,成都市新增本土确诊病例9例(其中3例系昨日通报的无症状感染者订正),新增本土无症状感染者4例。 具体病例信息及活动轨迹如下:新增本土确诊病例 病例4-6:均为昨日通报的无症状感染者转确诊。

四川公布183个县市区疫情分区分级情况,都江堰无现症病例(低风险)

〖壹〗、都江堰被划分为无现症病例区(低风险区)的依据是其行政区域内无新冠肺炎病例,或最后1例新冠肺炎病例治愈出院且14天后无新发病 ,或最后1例住院(新发)病例转院至其他行政区域内后14天无新发病例 。

〖贰〗、龙泉驿的分级为中风险区(散发病例区) 。2月28日 ,四川省卫健委首次公布全省183个县(市 、区)疫情分区分级情况。根据通报,截至2月28日0时,全省现有无现症病例区(低风险)116个、散发病例区(中风险)66个、社区暴发和局部流行区(高风险)1个。其中 ,龙泉驿区被划分为中风险区(散发病例区) 。

〖叁〗 、月28日,四川省卫健委首次公布全省183个县疫情分区分级情况。根据通报,全省现有无现症病例区116个、散发病例区66个、社区暴发和局部流行区1个。

〖肆〗 、月28日 ,四川省卫健委首次公布了全省183个县(市、区)疫情分区分级情况 。根据通报,龙泉驿区是成都市9个低风险县(市、区)之一。这意味着龙泉驿区的疫情防控工作取得了积极成效,疫情风险相对较低。居家隔离与后续管理 对于从韩国入境的6人 ,龙泉驿区将严格按照居家隔离的要求进行管理 。

四川中风险地区名单

四川:2月22日0—20时,成都市新增中风险地区3个,为天府新区四河社区四河小区 、高新区石羊街道天府世家小区、高新区桂溪街道世龙公馆。湖北:自2月22日起 ,武汉市武昌区中华路街道凯莱熙酒店户部巷店、江岸区车站街道华清园小区4栋调整为中风险地区,实行封闭管理。江苏:自2月22日18时起,苏州市张家港市杨舍镇金新城悦府7幢 、姑苏区平江街道永林二区两地调整为中风险地区 。

风险地区划分 高风险地区:甘孜州内的部分县 、市 ,如康定市、稻城县、色达县 、甘孜县、道孚县等 ,根据疫情形势被划分为高风险地区。这些地区疫情较为严重,需要采取更为严格的管控措施。中风险地区:除了高风险地区外,甘孜州内的其他部分区域可能被划分为中风险地区 。

昆仑山死亡谷:上世纪90年代有牧民为寻找马匹闯入丧命 ,地质队也曾遭遇雷击,区域内强磁场易引发雷暴,冻土层融化形成的沼泽会吞噬物体 。 江西鄱阳湖老爷庙水域:沉船事故屡见不鲜 ,通行安全风险极高。

中风险地区:截至4月2日24时,全省共有2个中风险地区,均在乐山犍为县:玉津镇罗城路众恒中央公园E区。玉津镇麻柳路翠湖公园小区 。低风险地区:全省其余地区均为低风险地区。

相关推荐

  • 北上最新持仓量(最新北上资金持股名单)

    北上最新持仓量(最新北上资金持股名单)

    林园“相中”的这只中药股刚刚创历史新高!北上资金爆买10倍业绩暴增股...林园“相中”的中药股达仁堂近期股价创历史新高,此外,江中药业、羚锐制药、太极集团、同仁堂、华润三九等中药股也扎堆创新高,背后与一季报业绩超预期增长、北上资金积极加仓、利好政策推出等因素有关。同时,银行、基建等领域个股也表现亮眼。其中,林园投资21号获配金额比较高为2136万元,共获配...

  • 亚洲px行情/亚洲报价

    亚洲px行情/亚洲报价

    外盘px在哪里看行情外盘px可以在世界上通用的外盘交易软件MT4看行情。只是国内一直都没开放外汇市场,所以很多国内的期货软件看外盘行情都会有延迟或者收费,并且也不能交易,只是想用MT4,需要先找个正规的外汇交易商开户,有了账号才能登录的。投资有风险,请谨慎决策。你好,PTA是没有外盘的,外盘可以借鉴原油走势,原油是PTA的原材料之一,与PTA费用走势呈正相...

    2026/04/19
  • 银期货走势分析(银期货行情)

    银期货走势分析(银期货行情)

    白银了在期货交易中代表什么?这一状态如何影响市场波动?〖壹〗、在期货交易中,白银代表一种兼具价值存储和投机交易属性的商品,其费用波动受供需、宏观经济、地缘政治及货币政策等因素影响,并通过这些因素的变化引发市场波动。白银在期货交易中的核心属性价值存储功能:白银与黄金同属贵金属,在经济不稳定或通货膨胀时期,常被投资者视为避险资产。〖贰〗、在期货交易中,白银交...

  • 好莱坞影院/好莱坞影院电影票购买

    好莱坞影院/好莱坞影院电影票购买

    电影学科普:好莱坞八大影业公司,你了解几个?全称:二十世纪福克斯电影公司(20thCenturyFoxFilmCorporation)成立时间:1935年5月31日由来:由福克斯电影公司(FoxFilmCorporation)和20世纪影片公司(20thCenturyPictures,Inc.)合并而成。代表作品:《埃及艳后》《海神号遇险...

    2026/04/19
  • 南向资金抄底股曝光

    南向资金抄底股曝光

      炒股就看金麒麟分析师研报,权威,专业,及时,全面,助您挖掘潜力主题机会!  本周12股获得南向资金持股量环比增长超50%。  泡泡玛特获南向资金净买入超20亿港元  本周(4月13日至4月17日)港股市场主要股指显著大涨,恒生指数涨1.03%,恒生科技指数涨3.75%,恒生中国企业指数涨2.2%。据证券时报·数据宝统计,本周南向资金合计成交净流出2...

    2026/04/19
  • 螺纹钢今天的最新行情/螺纹钢今日最新行情

    螺纹钢今天的最新行情/螺纹钢今日最新行情

    山东青岛钢材最新出厂报价是多少废钢铁品类截至2026年4月8日,青岛废钢费用整体维持稳定:重废合格料报价区间为3130-3180元/吨,重废毛料报价区间为2940-3080元/吨。如需获取最新实时费用,建议询问当地线下钢材商户或专业钢材资讯平台。截至4月9日,青岛及山东港口大商中心的钢材最新报价信息如下:4月7日青岛钢材出厂报价-螺纹钢:3210元/吨...

  • 300807,重大资产重组!明天停牌!

    300807,重大资产重组!明天停牌!

      炒股就看金麒麟分析师研报,权威,专业,及时,全面,助您挖掘潜力主题机会!  4月19日晚间,天迈科技(300807)宣布启动重大资产重组计划,交易目标为收购上海芬能自动化技术股份有限公司(简称“芬能自动化”)100%股权并募集配套资金。  芬能自动化面向汽车、电子、新能源等行业,从事自动化生产系统的开发。本次收购或与天迈科技开辟第二主业的经营规划相契...

    2026/04/19
  • 荣誉勋章血战欧洲/荣誉勋章血战欧洲第一关图文攻略

    荣誉勋章血战欧洲/荣誉勋章血战欧洲第一关图文攻略

    求游戏名字,二战题材的。〖壹〗、《荣誉勋章:血战》欧洲的大批最新游戏画面,本作是之前暂定名为《战犬》的MOH系列最新作,将于今年夏季发售。本作主要以二战中一些二线战役为线索。玩家扮演CIA前身OSS(战略服务部)的官员WilliamHolt,通过各种小型突袭任务为大规模战斗作准备。〖贰〗、寻找一款二战题材的射击单机游戏?使命召唤5无疑是最佳选取之一。这是...

  • 【纪念毛诞辰126周年手抄报,纪念毛诞辰126周年手抄报小学生】

    【纪念毛诞辰126周年手抄报,纪念毛诞辰126周年手抄报小学生】

    缅怀伟人手抄报内容〖壹〗、缅怀抗日先烈共筑复兴之梦手抄报内容如下:铭记先烈,感恩奉献永远不忘先烈,努力学习建设国家,把先烈们永远记心中。深切悼念那些为新中国诞生而献身的英烈和伟人们,因为有了他们我们才有现在的幸福生活,才有现在的世界地位,中华民族才又一次傲立世界民族之林。〖贰〗、手抄报设计小贴士版块划分:标题区、事迹区、诗词区、名言区、倡议区,配以红旗、和...

  • 【废铜角料费用行情,废铜费用一览表】

    【废铜角料费用行情,废铜费用一览表】

    金属回收设备属于什么类目?稀有金属系列:包括稀有轻金属回收(如铍、锂、铷、铯等)、稀有贵金属回收(如铂、铱、锇等)、稀有分散金属回收(如镓、锗等)、稀土金属回收(如钪钇、镧、铈、钕等)、难熔稀有金属回收(如钛、锆、钽等)以及放射性稀有金属回收(如钋、镭、锕、铀、钚等)。废旧物品回收在《国民经济行业分类》(GB/T4754-2017)中归入批发与零售业大类,...

返回顶部