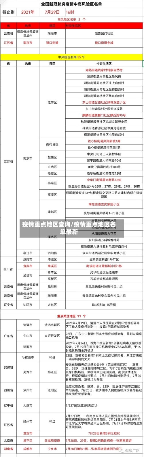
疫情重点地区查询/疫情重点地区名单最新

疫情防控重点关注地区有哪些?

全国范围内另有27个市因确诊病例超100例被纳入,如浙江省温州市 、台州市 、杭州市、宁波市 ,河南省信阳市、驻马店市 ,安徽省合肥市 、阜阳市,江西省南昌市等。境外重点疫区的判定与实例 判定逻辑:在疫情全球扩散阶段,重点疫区的定义扩展至境外 ,主要依据疫情严重程度、输入风险高低及世界关注度综合判定 。

疫情重点地区查询/疫情重点地区名单最新-第1张图片

面对京津沪豫辽粤六省份奥密克戎本土病例,疫情防控需重点关注以下方面:强化溯源与流调能力奥密克戎传播速度快、隐匿性强,需通过跨区域信息共享平台打破数据壁垒 ,实现病例信息 、行程轨迹、密接人员等数据的即时互通 。

疫情重点地区查询/疫情重点地区名单最新-第2张图片

重点关注地区是指:重点管控区所在的地市除重点管控区以外的行政区域。重点关注地区管理措施:从防控指令下达日开始,该市来(返)沈人员需提供7日内或48小时新冠病毒核酸检测阴性证明,无法提供核酸检测阴性信息的 ,需第一时间接受核酸检测。

疫情重点地区查询/疫情重点地区名单最新-第3张图片

严格管控措施 。封闭区商贸服务、娱乐 、餐饮、群众性健身文化活动等场所全部停业。如有特别需要的,经县(市、区)新冠肺炎疫情防控指挥部同意,可以保留。做好居家隔离 。隔离期间 ,所有人员居家不得外出,确保足不出户。满足基本需求保障。

现疫情重点地区有哪些?

〖壹〗 、疫情数据与传播特征本土病例分布:7月17日新增本土确诊病例117例,涉及广西、甘肃、四川等9个省份 ,其中广西(59例)和甘肃(28例)占比较高;新增本土无症状感染者393例 ,覆盖甘肃 、广西 、安徽等12个省份,甘肃(183例)和广西(53例)为重点地区 。

〖贰〗、答案:重点疫区主要包括湖北、广东 、黑龙江等省份。详细解释: 重点疫区的定义与划分:重点疫区指的是新型冠状病毒疫情较为严重的地区,通常以某一省份为主要疫源地。具体的划分是基于疫情的感染人数、传播范围、医疗资源等多方面的因素综合考量得出的 。

〖叁〗 、上海一地升为中风险 浦东新区祝桥镇被列为中风险地区上海市卫生健康委主任邬惊雷表示 ,该病例并未接触冷冻食品,跟进博会并无关联。

近来全国疫情重点地区有哪些

〖壹〗、实例:湖北全省因疫情初期病例集中爆发,整体被列为重点疫区。全国范围内另有27个市因确诊病例超100例被纳入 ,如浙江省温州市、台州市 、杭州市、宁波市,河南省信阳市、驻马店市,安徽省合肥市 、阜阳市 ,江西省南昌市等 。

〖贰〗、重点地区疫情形势:快速增长地区:上海市、河北省 、福建省 、辽宁省的疫情近日快速增长,发生地的社区传播风险持续存在 。初步控制地区:山东省青岛、威海、淄博,以及广东省深圳 、东莞等地的疫情已得到初步控制。趋于平稳地区:北京市、重庆市、浙江省等地的疫情形势趋于平稳。

〖叁〗 、上海一地升为中风险 浦东新区祝桥镇被列为中风险地区上海市卫生健康委主任邬惊雷表示 ,该病例并未接触冷冻食品,跟进博会并无关联 。

〖肆〗、答案:重点疫区主要包括湖北、广东 、黑龙江等省份。详细解释: 重点疫区的定义与划分:重点疫区指的是新型冠状病毒疫情较为严重的地区,通常以某一省份为主要疫源地。具体的划分是基于疫情的感染人数、传播范围、医疗资源等多方面的因素综合考量得出的 。

〖伍〗 、疫情数据与传播特征本土病例分布:7月17日新增本土确诊病例117例 ,涉及广西、甘肃、四川等9个省份 ,其中广西(59例)和甘肃(28例)占比较高;新增本土无症状感染者393例,覆盖甘肃 、广西 、安徽等12个省份,甘肃(183例)和广西(53例)为重点地区。

相关推荐

  • 南都物业2025年归母净利润同比增353% 拟每股派息0.2141元

    南都物业2025年归母净利润同比增353% 拟每股派息0.2141元

      4月21日,南都物业(603506.SH)发布公告称,公司2025年实现营业收入18.62亿元,较上年同期增长3.15%;同期归母净利润达9924.96万元,同比增幅高达353.09%。此外,公司计划向全体股东每股派发现金红利0.2141元(含税)。(央广财经)(文章来源:央广财经)...

    2026/04/22
  • 【怎样查看不锈钢行情,看不锈钢行情用什么软件】

    【怎样查看不锈钢行情,看不锈钢行情用什么软件】

    631不锈钢带钢材料费用〖壹〗、不锈钢带钢材料费用受市场波动影响较大,近来暂无法提供实时报价。若需获取最新费用,建议结合以下三类渠道综合比对并锁定实际成交价。费用波动因素市场供需关系、原材料成本(如镍、铬等金属费用)、规格参数(厚度、宽度、硬度)及采购批量均会影响实际成交价,不同区域因物流与库存差异可能出现10%-20%价差。〖贰〗、04不锈钢板厚0...

  • 【期指走势图,股指期货今天走势图】

    【期指走势图,股指期货今天走势图】

    如何看懂股市行情大盘的走势涨跌分布:观察上涨/下跌个股数量,判断市场整体强弱。若上涨家数远多于下跌家数,说明市场活跃;反之则需警惕风险。权重股影响:流通市值前10名的个股(如茅台、宁德时代)对指数波动影响显著,需重点关注其走势及成交量变化。看懂大盘走势及所表达的意思的方法看懂大盘走势的核心工具K线图K线图是反映大盘每天“情绪”的基础工具。每根K线包含开...

    2026/04/22
  • 万能开挂辅助“wepoker轻量版透视软件”开挂(透视)辅助神器

    万能开挂辅助“wepoker轻量版透视软件”开挂(透视)辅助神器

    无需打开直接搜索微信:本司针对手游进行,选择我们的四大理由:1、软件助手是一款功能更加强大的软件!无需打开直接搜索微信:2、自动连接,用户只要开启软件,就会全程后台自动连接程序,无需用户时时盯着软件。3、安全保障,使用这款软件的用户可以非常安心,绝对没有被封的危险存在。4、快速稳定,使用这款软件的用户肯定是土豪。安卓定制版,...

    2026/04/22
  • 今日教程“天天麻将外卦神器下载安装”详细分享装挂步骤!

    今日教程“天天麻将外卦神器下载安装”详细分享装挂步骤!

    天天麻将外卦神器下载安装是一款可以让一直输的玩家,快速成为一个“必胜”的ai辅助神器,有需要的用户可以加我QQ客户群下载使用。天天麻将外卦神器下载安装可以一键让你轻松成为“必赢”。其操作方式十分简单,打开这个应用便可以自定义天天麻将外卦神器下载安装系统规律,只需要输入自己想要的开挂功能,一键便可以生成出天天麻将外卦神器下载安装专用辅助器,不管你是想分享...

    2026/04/22
  • 辅助神器“微信小程序杭州麻将有挂吗”详细分享装挂

    辅助神器“微信小程序杭州麻将有挂吗”详细分享装挂

    >>您好:微信小程序杭州麻将有挂吗加扣扣群确实是有挂的,很多玩家在这款游戏中打牌都会发现很多用户的牌特别好,总是好牌,而且好像能看到其他人的牌一样。所以很多小伙伴就怀疑这款游戏是不是有挂,实际上这款游戏确实是有挂的,添加客服微信【】安装软件.1.推荐使用‘微乐开挂免费软件下载,通过添加客服安装这个软件.打开.2...

    2026/04/22
  • 辅助开挂工具“乐酷大厅透视挂”(详细透视教程)-知乎

    辅助开挂工具“乐酷大厅透视挂”(详细透视教程)-知乎

    【无需打开直接搜索照片中;操作使用教程:辅助开挂工具“乐酷大厅透视挂”(详细透视教程)-知乎1、界面简单,没有任何广告弹出,只有一个编辑框。2、没有风险,里面的黑科技,一键就能快速透明。3、上手简单,内置详细流程视频教学,新手小白可以快速上手。4、体积小,不占用任何手机内存,运行流畅。...

    2026/04/21
  • 辅助分享“手机打麻将想买个挂”开挂(透视)辅助神器

    辅助分享“手机打麻将想买个挂”开挂(透视)辅助神器

    您好:手机打麻将想买个挂这款游戏是可以开挂的,软件加【添加图中QQ群】确实是有挂的,很多玩家在这款游戏中打牌都会发现很多用户的牌特别好,总是好牌,而且好像能看到其他人的牌一样。所以很多小伙伴就怀疑这款游戏是不是有挂,实际上这款游戏确实是有挂的,添加QQ客服【添加图中QQ群】安装软件.1.手机打麻将想买个挂这款游戏是可以开挂的,确实是有挂的,通过添加客服微...

    2026/04/21
  • 金条回收费用查询今日(老庙金条回收费用查询今日)

    金条回收费用查询今日(老庙金条回收费用查询今日)

    收旧黄金多少钱一克旧金子回收费用受黄金基础金价、回收渠道、金饰纯度等因素影响,2024年回收价大概在380-400元/克左右,不过要结合具体情形判断影响回收费用的关键因素1)黄金基础金价:回收价以世界或国内黄金基础价为准,受全球经济、地缘政治等因素影响而波动,2024年近期基础价约390-410元/克。025年11月11日中国旧黄金回收费用大概在932到9...

  • 腾讯游戏网(腾讯游戏网站)

    腾讯游戏网(腾讯游戏网站)

    腾讯手游在哪里安装,怎么安装腾讯游戏〖壹〗、通过腾讯游戏官方网站安装访问官方网站:打开浏览器,输入腾讯游戏官方网站地址(如腾讯游戏总站或具体游戏官方网站,例如QQ游戏官方网站为http://qqgame.qq.com/)。选取游戏:在官方网站首页找到目标手游或QQ游戏,点击进入游戏详情页。〖贰〗、只需在手机应用商店搜索“应用宝”并下载安装,打开应用宝后,...

    2026/04/21
返回顶部