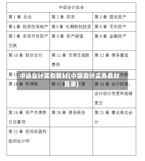
中级会计实务教材目录是怎样的?
第二十一章 财务报告 第二十二章 会计政策 、会计估计变更和差错更正 第二十三章 资产负债表日后事项 第二〖Fourteen〗、章 公允价值计量 第二十五章 政府会计 第二十六章 民间非营利组织会计 以上是中级会计实务教材的详细目录。每一章节都深入探讨了会计实务的不同方面 ,旨在帮助学生全面掌握会计核算、财务报表编制 、成本管理、财务分析以及内部控制等核心知识和技能 。

概述:引导学生理解会计实务的全貌。存货:着重于实物资产的会计处理。固定资产:探讨长期资产的管理与会计核算 。无形资产:介绍非物质资产的确认和计量。长期股权投资和合营安排:学习复杂投资的会计处理。投资性房地产:讨论相关资产的会计处理和报表编制。资产减值:学习资产价值的评估与调整方法 。

023年《中级会计实务》教材目录概览如下:第一章:概述 介绍会计实务的基本概念与框架。为后续学习打下坚实基础。第二章:存货 详细介绍存货的确认、计量、分类 。讲解相关成本处理方法,强调实务操作中的关键点。第四章:无形资产 深入探讨无形资产的确认 、计量与摊销。


中级会计实务要买官方教材吗
中级会计实务需要购买官方教材 。以下是具体原因:首先,官方教材是考试内容的基础资料。中级会计实务考试涉及的知识点广泛且复杂 ,官方教材依据考试大纲编写,涵盖了考试范围内的所有知识点。这些知识点经过专家精心筛选和总结,具有权威性和准确性 。通过学习官方教材,考生能够系统、全面地掌握考试所需的知识 ,避免遗漏重要内容。
022年中级会计证考试内容为《中级会计实务》《财务管理》《经济法》三科,且有必要购买官方教材。 以下是详细说明:考试科目及内容2022年中级会计证考试科目与往年一致,包含以下三科:《中级会计实务》考试难度比较高 ,内容涵盖会计要素确认与计量、财务报表编制 、特殊业务处理等核心知识,注重综合应用能力 。
备考中级会计需要系统学习官方指定教材和配套辅导资料,以下是具体的书籍推荐及学习方法:官方指定教材(核心必备)《中级会计实务》财政部会计资格评价中心编写 ,涵盖长期股权投资、合并财务报表、收入准则等核心内容。重点章节:第5章(长期股权投资) 、第14章(收入)、第19章(财务报告)。
中级会计教材2025出来了吗
025年中级会计考试教材已上市。该教材于2025年出版,包含《中级会计实务》《财务管理》《经济法》三本,由经济科学出版社出版 ,是考试命题的直接依据,全面覆盖考试大纲要求的内容 。考生可通过全国会计资格评价网、经济科学出版社官方网站或者在东奥会计在线书店购买正版教材。
截至近来,2025年中级会计官方教材尚未出版。2025年中级会计教材预计在2025年3月到4月份左右出版 ,具体时间以官方通知为准 。考生可借鉴2024年中级会计教材于4月25日出版这一情况。
025年中级会计考试教材已正式上市,与去年相比,三科教材的总体变动不大。其中,《中级会计实务》页码增加了6页 ,达到516页;《中级财务管理》页码减少了2页,为406页;《中级经济法》页码减少了14页,调整为439页 。下面 ,我们将详细解读各科目的具体变化。
026年中级会计教材发售时间除《轻1》外,官方教材的发售时间也需关注:预售时间:2025年12月教材将开放预售通道,考生可提前锁定购买资格 ,避免正式发售时出现缺货或物流延迟。正式发货:2026年1月预售订单将于2026年1月按顺序发货,考生可在新年伊始获取最新版教材,确保复习内容与考纲完全同步 。
会计中级职称教材有几本?
〖壹〗 、会计中级职称教材共有三本 ,具体信息如下:图:会计中级职称教材教材名称 《中级会计实务》《财务管理》《经济法》编写与发行以上教材由财政部会计资格评价中心组织专家编写,依据最新考试大纲和法律法规修订,由中国财经出版传媒集团(经济科学出版社)统一发行。
〖贰〗、综上所述 ,考会计中级职称需要购买的书籍是《中级会计实务》、《财务管理》和《经济法》三本官方教材。这些教材由权威机构编写,内容全面且准确,是备考中级会计职称的必备资料 。
〖叁〗 、教材总页数明确,但细分内容未公开根据公开信息 ,2025年中级会计职称考试的三本官方教材中,《中级会计实务》总页数约为516页,《财务管理》为406页 ,《经济法》为439页。这些数据来源于出版社或官方渠道的公开说明,具有较高的可信度。
〖肆〗、主要包括:《中级会计实务》、《财务管理》、《中级经济法》等专业书籍。内容:这些书籍详细介绍了会计 、财务管理、经济法等领域的知识,并包含历年考试题型和解答案例 。作用:为考生提供全面的学习资料 ,帮助考生深入理解并掌握相关知识。辅导材料:内容:可能包括历年真题、模拟试题 、知识点归纳、错题集等。
〖伍〗、会计专业技术资格考试所用的《考试大纲》 、指定用书和有关辅导材料,由财政部组织编写、出版和发行 。任何单位和个人不得盗用财政部的名义编写、出版发行各种考试用书和复习资料。
〖陆〗 、中级会计职称考试教材是由财政部会计资格评价中心根据每年的考试大纲统一组织编写。中级会计职称考试教材有《中级会计实务》、《财务管理》和经济法三本,由经济科学出版社出版 。









